最新资讯!厦门会展疫情防控新规公布!
〖壹〗、近日,厦门发布《厦门市规模以上会议 、展览活动疫情防控实施意见》 ,对规模以上会议、展览活动提出以下疫情防控具体要求:人员准入要求境外旅居史人员:前10天内有境外旅居史人员不得参加 。

〖贰〗、发现密接情况应第一时间上报社区,可通过市长热线1234疾控电话或酒店、房东获取社区联系方式。结语:厦门的疫情防控需要每一位居民的参与,从核酸检测 、信息掌握到隔离配合,每个环节都至关重要。

〖叁〗、厦门市因疫情防控需要 ,大中小学、中职学校调整为线上教学,幼儿园暂停入园。具体原因及措施如下:疫情形势严峻:截至9月14日11时,厦门市累计报告确诊病例35例(普通型22例 、轻型13例) ,无症状感染者1例 。
〖肆〗、根据厦门市疫情防控指挥部〔2021〕第31号通告要求,从国内中高风险地区或有发生本土病例的重点关注地区入(返)厦人员,请主动登录“i厦门”微信公众号 ,点击【疫情防控】→【信息自助登记】,选取【风险地区入(返)厦人员自主登记】进行信息申报。
福建省是否低风险地区
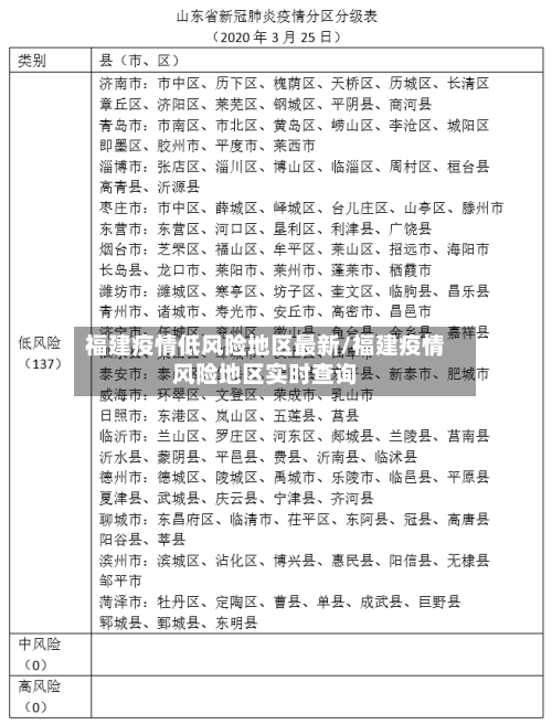
是。福建省,简称“闽 ” ,是中华人民共和国省级行政区 。省会福州,位于中国东南沿海,截至2022年8月30日福建省一直为疫情防控低风险区域。
不属于中高风险地区 ,属于低风险区域,截止近来,福建无中高风险。均为低风险地区 。
厦门属于低风险地区。自2022年8月25日起,全市中风险区全部解除 ,全域实施常态化防控措施,都列为低风险地区。低风险区是指中高风险区所在的县(市、区 、旗)的其他地区 。相对于高中风险区的风险低,但是相对于没有疫情的县(市、区、旗)有一定风险。
根据相关规定 ,福建省将大营路以北的区域由中风险调整为低风险地区。有很多景区或者是公共场所都是有序进行开放,福建省还恢复了线下教学,生产经营日常医疗的运行 。看到这样的消息 ,许多网友都十分的开心,因为疫情终于慢慢的要褪去颜色了。
泉州市和福建省属于疫情低风险地区,前往贵州的旅客 ,只需凭健康码绿码和体温正常,就可以正常乘坐交通工具 、入住酒店、游览景区,无需隔离 ,也无需提供核酸检测证明。 旅客在抵达贵州后,即使是从疫情低风险地区来的,也建议持有核酸检测阴性证明,或者在黔当地进行核酸检测。
福建莆田市全域调为低风险,当地民众能放松警惕吗?
〖壹〗、当地民众不能放松警惕 ,疫情考验下,任何地方任何人都不能放松警惕 。具体原因如下:一,松懈是不可取的 ,降为低风险不代表没有风险虽然福建莆田市全域调为低风险区域,但是无论是当地的民众还是任何地方的,任何人都不能放松对疫情的警惕。
〖贰〗 、并且还有许多地方是偶发地区 ,属于低风险地区,按照去年的时间,武汉当时的封城是在1月的23日 ,所以我们看到其实对于杜绝新冠的蔓延和扩散,首要的还是让大家待在原地不要流动,即便是出现了小范围的病例 ,也不会导致长途并奔袭,在走过路过的时候让自己的健康遭受风险。
〖叁〗、郑州荥阳一地调整为中风险地区,当地民众该做好哪些防疫举措?第一个,佩戴口罩仍然是对疫情最有效的一个防护举措 ,所以在我们出行的时候,一定要正确的佩戴好口罩,减少不必要的出行 ,降低交叉感染的风险 。新冠疫情有一种卷土重来的势头,医务人员积极赶赴一线进行预习防控是非常辛苦的。
