疫情地区新年祝福图片(疫情新年祝福贺词)

新年新冠祝福语

〖壹〗 、新年新冠祝福语如下:愿新冠早制服,愿患者早康复 ,愿逝者长安息。祝福武汉、也祝福我们!新的一年一切顺遂!祝福所有抗击肺炎的医护人员们平安健康辛苦了谢谢!新春祝大家多福无病,希望疫情早日过去!武汉加油,中国加油!新年是个新开始 ,抬头挺胸立大志 。加快脚步勤动手,又长一岁需惜时。

〖贰〗、人生匆匆,善待自己 ,出门记得带口罩。7家人抗议回来的祝福 。7希望这场病毒战早点过去,祈祷所有的人都平平安安。7疫情期间希望大家都能注意安全,保持好距离7疫情无情人有情 ,祝福疫区的亲人们 ,保重身体,积极配合防疫措施,一切安好。

〖叁〗 、疫情防控祝福语简短经典: 生命重于泰山 ,疫情就是命令,防控就是责任 。 无情的是新冠,谨记的是防范 ,深深的是牵念,久久的是祝愿,祈祷疫情早日结束 ,期盼所有人都能平安无恙。 我们一起努力,众志成城,共同奋战 ,抗击疫情。 疫尘不染,静待疫散 。不负阳光,不负爱 ,愿山河无恙 ,人间皆安 。

〖肆〗、疫情时期,非常牵挂;今好,明好 ,天天好;千好,万好,健康好;多保重 ,愿平安;祈健康,愿顺利;向您问好,祝您安康。

〖伍〗、疫情防控祝福语简短经典 ,防控疫情人人有责。我们现在应该保护疫情 。愿我们永远平安健康!愿山河平安,愿世界平安度过这颠簸的一程。

〖陆〗 、祝福新冠患者康复的话语如下:一条短信,一线相喧 ,一句叮咛,一伐相传,一份思念 ,载满我的祝福!生病的滋味很不好受吧? 所以你要赶紧好起来!大地如此广阔 ,晨光如此灿烂!谁能不珍惜这如此甜蜜的岁月!生活吧一这就是我对你的祝愿。爱原来就在身边,我的世界因为有你而精彩 。

2022战疫情迎春节祝福语文案

022战疫情迎春节的祝福语文案如下:温情祝福:新年了,一切都很好!愿这个新春 ,你能静静地与家人在一起,忘却过去一年的烦恼与失败,共享天伦之乐。春节颂歌:春节来到 ,鲜花温馨献给你,快乐颂歌歌唱你。写上春联赞颂你,平安富贵属于你 。

做好疫情防控迎接春节到来的句子文案如下:坚定信心 ,共迎新春:疫情终会过去,让我们静候春暖花开,共迎新春佳节。我相信在大家的共同努力下 ,很快会战胜疫情,迎来祥和的春节。致敬英雄,珍惜团圆:向所有医护人员和逆行者致敬 ,因为你们 ,我们不再惧怕疫情,期待春节的团圆 。

迎接春节,共克时艰 ,疫情防控文案如下:坚定信心,共迎新春:疫情虽难,但信心更坚。让我们携手并进 ,共同迎接一个平安、祥和的春节。科学防控,守护健康:坚持科学防控,做好个人防护 。戴口罩、勤洗手 、少聚集 ,让病毒无处遁形 。感恩医护,致敬英雄:向所有医护人员致敬,感谢你们的无私奉献和英勇奋战。

迎接春节 ,共克时艰,疫情防控文案如下:坚定信心,共迎新春:疫情终会过去 ,让我们静候春暖花开 ,以坚定的信心迎接新春的到来。相信在大家的共同努力下,我们定能战胜疫情,共享节日的欢乐 。珍惜当下 ,感恩前行:人生短暂,来日并不方长,珍惜眼前人 ,做好眼前事。

疫情终会过去,静候春暖花开。愿历此坎坷,山河可无恙 ,人间皆可安 。让我们为逆行者点赞!加油,我心中的英雄们!没有什么比生命重要,没有什么比活着更好。

疫情期间元旦节朋友圈说说祝福语大全

疫情期间元旦节朋友圈说说祝福语如下:简短温馨型:朋友 ,节日快乐!在这特殊的元旦,愿你的生活如烟花般绚烂,烦恼随旧岁消散。元旦快乐!新的一年 ,愿你的每一天都充满阳光 ,每一刻都洋溢着幸福 。深情祝福型:新的一年,愿我的家人 、朋友都健康平安,快乐常伴。让我们携手共进 ,迎接更美好的未来。

元旦放假要多乐:祝愿我的老师,身体健康,幸福无疆 ,事业辉煌,好运连绵,永远平安 ,心想事成,生活美满,爱情甜蜜!花开花谢 ,果实将枝头挂遍,云卷云舒,描画出彩霞满天 ,世事变换 ,真情永驻于心间,时光流转,迎来美好的新年 。元旦祝你快乐永远。

元旦前夕 ,在个黑暗的角落里,划燃一根火柴,不顾那压抑着感情和焦油的胸腔 ,我愿为你再抽上一支烟,狠命想你。心中反复念叨着一句:朋友,节日快乐 。这个元旦我什么都不缺 ,有酒,有手机,唯独没有你 。

请用一秒钟忘记烦恼 ,用一分钟想想新年;用一小时与爱人度过,用一年来体会生活!在新旧交替之际,请用一个微笑来接收我送递给你的祝福!新年快乐!过去的一年我们合作的都很愉快 ,多谢您的关照。新的一年 ,新的开始;新的祝福,新的起点。

元旦马上就到,短信问候挤爆 。为了不凑热闹 ,提前将你骚挠。新年事事安好,时时心情美妙。工作轻松不少,工资长得老高 。

“就地过年”“避免聚集 ”,镇“新冠怪兽”:春节快乐!

〖壹〗、“就地过年”“避免聚集 ”是当前抗击新冠疫情的有效手段 ,有助于切断病毒传播渠道,保障公众健康安全,同时互联网时代的新年庆祝方式也能传递温情与欢乐。

〖贰〗、但在新冠肺炎疫情影响下 ,响应倡导 、就地过年,成就了2021年春节的别样“年味”。以下是 为大家精心总结了关于疫情期间就地过年的感想【三篇】,供大家的阅读 。

〖叁〗、022年就地过年的补贴时间大致为2022年1月4日至2月28日 ,但这一时间范围可能会因地区和公司政策的不同而有所变化。在此期间,各地政府和企业纷纷推出补贴政策,以鼓励民众留在当地过年。受新冠疫情影响 ,各地春节返程政策收紧 ,呼吁民众留在当地过年 。

〖肆〗、提倡就地过年的通知 篇1 各位同事: 你们好! 我知道回家过年一直都是我们的传统,不管在哪里工作,在过年的时候都会回到我们的家乡 ,和家人一起过年,一起迎接新的一年的到来。

〖伍〗 、为切实降低春节期间因人员流动带来的疫情传播风险,我们倡导广大群众就地过春节 ,非必要不离新。全市广大党员干部、机关和企事业单位职工要带头就地过年,主动劝导身边亲朋好友在新过节;改变传统走访形式,提倡通过网上视频、电话问候 、短信拜年、微信互动等方式向亲朋好友表达节日祝福 。非必要不返新 。

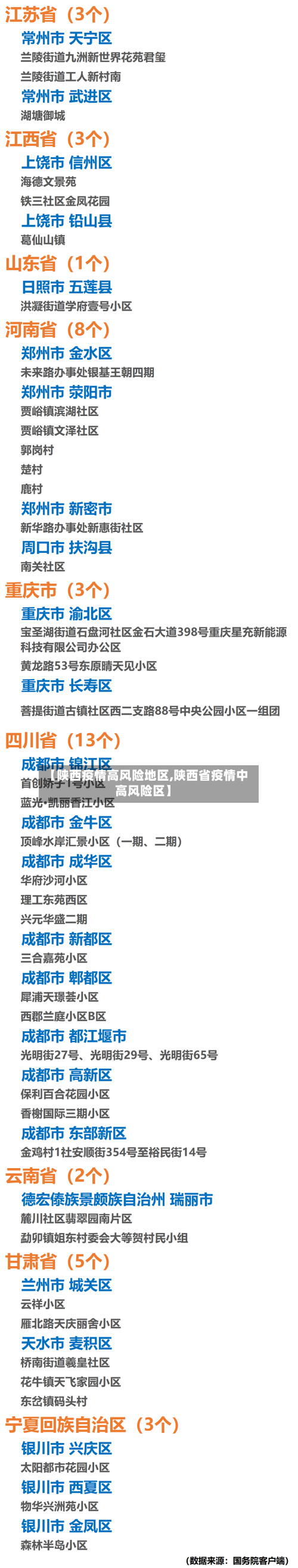
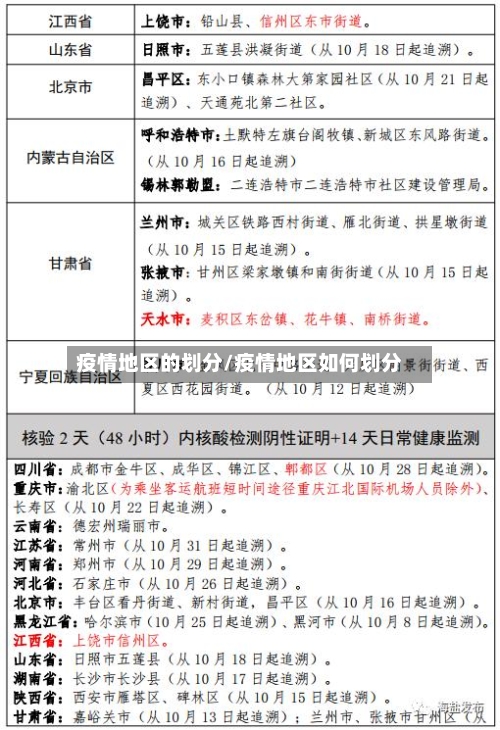
〖陆〗、致全县人民的一封信近期 ,河南 、天津、北京,山东省济南市、聊城市等地出现新冠病毒肺炎疫情。春节将至,人员流动频繁 、聚集性活动增加 ,疫情传播风险进一步加剧。为了您和家人的身体健康,我们倡议:倡导就地过年 。广大居民非必要不出境 、不去中高风险地区和有本土病例疫情地区,减少跨省、跨地区流动。

文章推荐

  • 【北京看疫情的地区在哪里,北京疫情期间去哪儿玩儿好】

    新年新冠祝福语〖壹〗、新年新冠祝福语如下:愿新冠早制服,愿患者早康复,愿逝者长安息。祝福武汉、也祝福我们!新的一年一切顺遂!祝福所有抗击肺炎的医护人员们平安健康辛苦了谢谢!新春祝大家多福无病,希望疫情早日过去!武汉加油,中国加油!新年是个新开始,抬头挺胸立大志。加快脚...

    2026年04月27日
    0
  • 【银川疫情类型有哪些地区,银川市疫情严重吗】

    新年新冠祝福语〖壹〗、新年新冠祝福语如下:愿新冠早制服,愿患者早康复,愿逝者长安息。祝福武汉、也祝福我们!新的一年一切顺遂!祝福所有抗击肺炎的医护人员们平安健康辛苦了谢谢!新春祝大家多福无病,希望疫情早日过去!武汉加油,中国加油!新年是个新开始,抬头挺胸立大志。加快脚...

    2026年04月27日
    0
  • 【澳门疫情地区快递停运吗,澳门快递现在可以发吗】

    新年新冠祝福语〖壹〗、新年新冠祝福语如下:愿新冠早制服,愿患者早康复,愿逝者长安息。祝福武汉、也祝福我们!新的一年一切顺遂!祝福所有抗击肺炎的医护人员们平安健康辛苦了谢谢!新春祝大家多福无病,希望疫情早日过去!武汉加油,中国加油!新年是个新开始,抬头挺胸立大志。加快脚...

    2026年04月27日
    0
  • 疫情中原地区预测(中原网疫情)

    新年新冠祝福语〖壹〗、新年新冠祝福语如下:愿新冠早制服,愿患者早康复,愿逝者长安息。祝福武汉、也祝福我们!新的一年一切顺遂!祝福所有抗击肺炎的医护人员们平安健康辛苦了谢谢!新春祝大家多福无病,希望疫情早日过去!武汉加油,中国加油!新年是个新开始,抬头挺胸立大志。加快脚...

    2026年04月27日
    0