天津调整相关区域风险等级!最新中高风险地区→
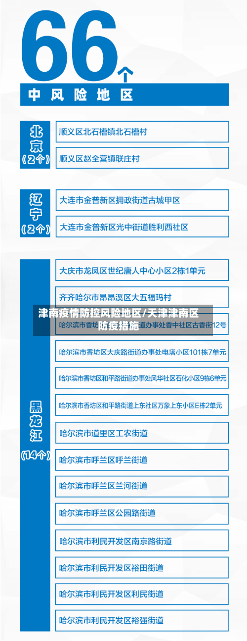
〖壹〗 、中风险地区 津南区辛庄镇鑫昱花园 津南区辛庄镇义佳花园 津南区咸水沽镇龙湖紫宸 津南区咸水沽镇众惠里 津南区咸水沽镇同泽园这5个区域被划定为中风险地区,需执行管控措施 ,如人员非必要不外出、限制聚集活动等。调整依据与背景此次风险等级调整基于天津市当前疫情发展态势,通过动态评估社区传播风险、病例活动轨迹及人口密度等因素综合确定 。

〖贰〗 、自2022年2月2日18时起,天津市将河北区宁园街舒园里5号楼调整为高风险地区;将河北区建昌道街中山北里20门、滨海新区大沽街安阳里13号楼、河东区春华街道月光园2号楼调整为中风险地区 ,其他区域风险等级不变,后续将根据形势适时调整。

〖叁〗 、高风险地区自指定时间(今天21时)起,天津市津南区辛庄镇林锦花园24号楼被划定为高风险地区。该区域因出现聚集性疫情或严重传播风险 ,需采取最严格的封控措施,包括人员足不出户、服务上门等 。

〖肆〗、自2022年1月27日18时起,天津市河北区望海楼街万福园7号楼被调整为高风险地区,天津市其他区域风险等级保持不变。
〖伍〗、天津部分区域调整风险等级 天津部分区域对疫情风险等级进行了调整 ,具体情况如下:河北区:新增划定高风险区:新开河街道东海花园16号楼2门 、芳草园4号楼21门、芳草园3号楼17门、隆成家园4号楼 、汇宝名苑5号楼,建昌道街道春和景明21号楼2门,月牙河街道文江家园12号楼2门、义江里50门。
〖陆〗、天津市自2022年1月9日21时起 ,将津南区辛庄镇林锦花园24号楼划定为高风险地区,同时将辛庄镇 、咸水沽镇的6栋楼划定为中风险地区,其他区域风险等级不变 。
每经22点|天津市津南区一地调整为高风险
天津市自2022年1月9日21时起 ,将津南区辛庄镇林锦花园24号楼划定为高风险地区,同时将辛庄镇、咸水沽镇的6栋楼划定为中风险地区,其他区域风险等级不变。高风险地区调整天津市疫情防控指挥部依据当前疫情形势及防控需求 ,按照国务院联防联控机制“科学划分、精准防控”要求,决定将津南区辛庄镇林锦花园24号楼划定为高风险地区。

现在可以进出津南区吗(津南区出行问答汇总)
近来非特定情况不可以随意进出津南区,仅在符合特定条件时允许出入。具体说明如下:出津南区的限制 一般情况禁止外出:防范区人员存在疫情传播风险 ,原则上不允许出津南区 。特定公务需求:因防疫等公务确需出入的,需提供《津南区疫情防控绿色通行证》《医疗废物运输车辆特许通行证》《进出天津市疫情防控应急物资运输车辆通行证》等证件。
天津津南区防范区人员近来可以外出,但应尽量减少出门;封控区居民不可外出,管控区居民外出受限。具体说明如下:封控区封控区居民严格遵循“足不出户 、服务上门 ”原则 ,全面落实居家隔离管控措施 。健康码统一赋红码,居民日常生活所需物资由社区工作人员统一配送上门,确保基本生活需求得到满足。
天津津南区小站镇的居民可以离津。具体说明如下:疫情已得到全面控制:天津的新冠肺炎疫情已经得到全面控制 ,城市内的各个区也逐步解除了防控措施 。津南区小站镇虽然曾是高风险地区,但近来已无新增感染者,防控措施也已逐步放宽 ,恢复正常生活秩序。
津南区社区管控范围的划分根据当前疫情形势,天津对社区管控范围实施动态调整。津南区采取“分类管控”模式,将区域划分为封控区、管控区、防范区三类 。其中 ,防范区覆盖津南区全域内除封控区 、管控区之外的所有区域。
对于计划回家过年的居民而言,津南区的开放意味着他们可以正常出行,无需担心疫情带来的困扰。不过 ,建议在出行前了解目的地的防疫政策,确保顺利回家过年 。尽管小站镇曾一度被视为高风险地区,但经过一系列的防控措施,该地区已经达到了清零的状态。
外环线以内(不含外环线):津南区的限行区域主要集中在外环线以内的部分区域。需要注意的是 ,外环线本身并不在限行范围内。限行规则 按车牌尾号限行:限行政策通常根据车牌尾号来实施,具体限行尾号会根据日期进行轮换 。
天津疫情比较多的地区
〖壹〗、天津疫情最严重的区域:近来天津滨海新区为最严重区域,截止到昨日滨海新区新增和已发现的有感染者26例 ,加油天津!这一段疫情较复杂,外来人员的流动等造成了疫情的严重。别的区域也不同程度的有新增人员,为了迅速阻断疫情传播 ,滨海新区,和各个区的防疫指挥部领导都在积极,努力的采取落实防控措施 ,尽快阻止疫情传播,消除潜在隐患。
〖贰〗、滨海新区 。滨海新区是天津市下辖的副省级区、国家级新区和国家综合配套改革试验区,国务院批准的第一个国家综合改革创新区。滨海新区客流量大 ,管理复杂,因此滨海新区疫情最严重。
〖叁〗 、西青区 。截止到2022年8月29日,西青区新增本土症状15例,是天津现在疫情最严重的区域。天津 ,简称津,别称津沽、津门,是中华人民共和国省级行政区、直辖市 、国家中心城市、超大城市 ,国务院批复确定的中国北方对外开放的门户,中国北方的航运中心、物流中心和现代制造业基地。
〖肆〗 、天津河东区是这次疫情的重灾区,上杭路街道就是重中之重 ,其中万达广场和爱情海购物公园都在上杭路街道 。
〖伍〗、西青区。截止到2022年9月23日,天津此次疫情阳性感染者超过100人以上的有3个行政区。人数比较多的是西青区134例,最严重的是李七庄街 ,西青区是天津市早期病例最集中的区域,疫情已经得到了控制 。
〖陆〗、通过查询相关资料显示,天津疫情最新消息西青区比较多。截止2022年9月1日 ,天津新增本土无症状感染者16例,西青区12例,南开区1例,河西区1例 ,津南区1例,河北区1例。新增新冠病毒感染者(待诊断)3例,西青区 、河西区和津南区各1例。
天津津南哪里有特殊
〖壹〗、小站的特产有哪些 天津津南区小站镇以悠久的农耕文化和优质物产闻名 ,其特产以“小站稻”为核心,衍生出多类特色农产品,兼具历史底蕴与当代创新价值 。 小站稻:地理标志性主产 作为全国农产品地理标志 ,小站稻始于宋辽时期,清末因作为宫廷御膳米而声名鹊起。
〖贰〗、天津市津南区特殊学校:位于天津市津南区咸水沽镇红旗路南端,提供九年义务教育 ,面向全区招收智力落后和肢体残疾的儿童入学。天津市红桥区特殊学校:位于天津市红桥区红旗路教军场大街1号,始建于1985年,集学前康复 、义务教育和转衔教育于一体 ,同时还作为天津市游泳训练基地,取得了显著的体育成绩 。
〖叁〗、津南国家城市湿地公园是天津市内唯一的城市湿地公园,拥有广阔的水域、湿地和生态林地。游客可以在这里欣赏自然美景,感受湿地生态的魅力。津南世纪钟位于南开大学津南校区内 ,高达65米,是津南天际线的一道亮丽风景线 。它不仅是城市的重要地标,也是拍照留念的好地方。
〖肆〗、津南体育公园是天津市津南区一座以运动健身为主题的大型综合性公园 ,对于是否“好玩 ”,主要取决于游客的兴趣需求。
〖伍〗 、五大道金贸文化区:是体现津南现代世界化发展的重要区域,有着丰富的文化底蕴和现代化风格 。 西青区南运河公园:该公园显现的饱满性和完整性最具代表性 ,以河漕文化为主题,配合河床细致的景观设计和完美的灯光照明,展示出了良好的地域特色。
天津疫情防控指挥部4号通告
天津市疫情防控指挥部4号通告核心内容为进一步强化津南区、河西区、西青区风险区管控措施 ,具体如下:人员流动管理辖区内所有非疫情防控必须人员,在疫情风险未解除期间需减少流动,鼓励居家办公。人员进出社区(村)必须严格执行测温 、验码、戴口罩等防控措施 。
西区街道新冠肺炎疫情防控指挥部办公室通告根据最新疫情形势综合研判 ,按照现行政策规定,西区街道新冠肺炎疫情防控指挥部研究决定如下:高、中 、低风险区管控措施维持不变。
今天(4号)天津是做核酸的。按照市疫情防控指挥部部署,区疫情防控指挥部决定,11月4日在部分区域开展核酸检测。
暂停实施机动车尾号限行及外埠、区域号牌机动车高峰限行措施:为减少群众乘坐公共交通出行可能产生的人员聚集 ,最大限度消除交叉感染风险,经报请市疫情防控指挥部同意,天津市已于2022年1月13日发布通告 ,暂停实施机动车尾号限行及外埠、区域号牌机动车高峰限行措施 。具体恢复时间将提前向社会公布。
今日早报核心内容概述焦点:天津校园封闭式管理管理措施:天津疫情防控指挥部发布通告,全市实行校园封闭式管理,学校师生非必要不离津 ,非必要不线下教学。