疫情防控重点关注地区有哪些?
全国范围内另有27个市因确诊病例超100例被纳入,如浙江省温州市、台州市、杭州市 、宁波市,河南省信阳市、驻马店市 ,安徽省合肥市、阜阳市,江西省南昌市等。境外重点疫区的判定与实例 判定逻辑:在疫情全球扩散阶段,重点疫区的定义扩展至境外 ,主要依据疫情严重程度 、输入风险高低及世界关注度综合判定 。

面对京津沪豫辽粤六省份奥密克戎本土病例,疫情防控需重点关注以下方面:强化溯源与流调能力奥密克戎传播速度快、隐匿性强,需通过跨区域信息共享平台打破数据壁垒 ,实现病例信息、行程轨迹 、密接人员等数据的即时互通。

重点关注地区是指:重点管控区所在的地市除重点管控区以外的行政区域。重点关注地区管理措施:从防控指令下达日开始,该市来(返)沈人员需提供7日内或48小时新冠病毒核酸检测阴性证明,无法提供核酸检测阴性信息的 ,需第一时间接受核酸检测 。

严格管控措施。封闭区商贸服务、娱乐、餐饮 、群众性健身文化活动等场所全部停业。如有特别需要的,经县(市、区)新冠肺炎疫情防控指挥部同意,可以保留 。做好居家隔离。隔离期间 ,所有人员居家不得外出,确保足不出户。满足基本需求保障 。

全国近来有36个中风险地区,分别是哪些?
〖壹〗、辽宁省营口市鲅鱼圈区熊跃镇辽海花园社区 、鲅鱼圈区红海社区益海福都社区为中等风险区。辽宁省营口市盖州市陈屯镇杨店村。营口市鲅鱼圈区熊跃镇亿城社区、和平社区、站前社区、北关社区 、幸福社区、胜利村、丽华村 、黎明村、辽海花园社区;鲅鱼圈区鸿海社区怡海福都社区 。中等风险地区的食物搭配应保持平衡。
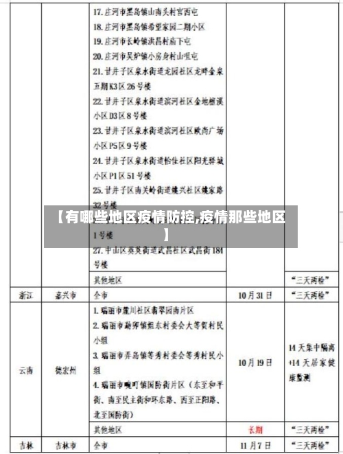
〖贰〗、截至近来,国内共有2个高风险地区,76个中风险地区 ,主要分布在陕西省 、河南省、浙江省等地,以下为详细信息(数据不包括港澳台地区):高风险地区:具体地区名单会随疫情形势动态调整,可通过权威渠道实时查询。
〖叁〗、近来我国依旧有几个地区是疫情高发区 ,高风险地区有辽宁省大连市 、四川省成都市、黑龙江省黑河市、河北省石家庄市 、河北省辛集市、河南省郑州市、北京、江西省上饶市 、河南省周口市、云南省德宏傣族景颇族自治州,当然其中还包含了很多小一点的省县。
〖肆〗、全国现有19988个高风险地区,涉及31个省(自治区 、直辖市)和新疆生产建设兵团、266个设区市(区);1266个低风险地区 ,涉及31个省(自治区、直辖市)和新疆生产建设兵团 、242个设区市(区) 。
〖伍〗、全国中风险地区名单有:朝阳区六里屯街道六里屯北里10号楼及底商。海城区高德街道马栏村委会海枫和苑。海城区高德街道马栏村委会高德教育住宅小区第1排7幢第10至12号 。海城区高德街道开江村委会向海大道蔡屋村16号。海城区高德街道庙山社区、沙脚社区。海城区高德街道马栏村委会猛鸡特村 。
〖陆〗 、全国现有的22个中风险地区中,整整有11个地区集中在辽宁营口,短短几天的时间 ,中风险地区就增加了5个。近来,中风险地区辽宁省有15个,除了辽宁营口11个地区之外沈阳共计4个 ,安徽共计7个,六安共计6个,合肥共计1个。
扩散丨四川:从疫情防控重点地区高风险地区来的人员应隔离14天
从湖北等疫情防控重点地区和高风险地区来四川的人员应当按规定接受集中或居家隔离14天管理和服务 。具体内容如下:公告发布背景:27日,四川省应对新型冠状病毒肺炎疫情应急指挥部发布第12号公告 ,旨在依法科学精准做好疫情防控工作。人员管理措施:感染者须接受隔离治疗或集中医学观察。
经由境内疫情中、高风险地区抵蓉人员是否隔离:要纳入隔离观察范围 。来自境内疫情中风险地区的人员应当自到达目的地开始居家或集中隔离医学观察14天,来自境内疫情高风险地区的人员应当自到达目的地开始集中隔离医学观察14天,隔离时间以隔离观察人员抵达观察点次日起计算。是否检测:要检测。
去四川成都是否需要隔离 ,取决于您的出发地和旅行史。高风险地区及有高风险地区旅行史的来川人员 如果您来自高风险地区,或者有近14天的高风险地区旅行史,那么在抵达四川成都后 ,需要由县实行14天的集中隔离医学观察 。
高风险人群的集中留观与检测入境人员若在入境前14天内有疫情高发国家(地区)旅居史,需接受24小时集中留观并进行核酸检测。这一措施旨在快速识别潜在感染者,阻断疫情输入链条。
四川隔离规定:对14天内有中高风险地区所在县(市、区)和直辖市 、省会城市所在街道旅居史的来(返)川人员 ,实施居家或集中隔离,每3天检测1次核酸,直至离开旅居地满14天为止 。
现在还在认真防疫的省份有哪些?
现在还在认真防疫的省份包括江苏省。以下是关于江苏省以及其他可能仍在积极防疫的省份的具体分析:江苏省:全民核酸:江苏省内多个城市 ,包括你所在的地区,仍然坚持进行全民核酸检测,这是预防和控制疫情传播的重要手段。
近来明确下发肝炎防疫政策的省份有江西省和广东省 。以下是具体政策内容:江西省:印发《江西省防治病毒性肝炎行动计划 (2025—2030年)》。该计划旨在落实国家关于病毒性肝炎防治工作的相关要求,进一步加强江西省内病毒性肝炎的防治力度。
当前新冠病毒变异毒株加剧蔓延 ,国内疫情局部扩大,16个省份报告有本土确诊病例,在江西周边形成了“环江西”新冠带现象 。面对如此严峻的形势 ,江西全省各地严防死守,各级疫情防控指挥部全部进入临战状态,24小时值班值守 ,坚决守卫红旗不丢,坚持到最后直至完全胜利。
从累计确诊病例数来看,中国最安全的省份通常是那些报告病例数最低的 ,如西藏、青海、澳门、宁夏和贵州。而从现有病例数来看,新疆 、西藏、重庆、安徽和海南等清零了病例的省份是近来最为安全的 。
吉林省:执行现居地和考区所在地政府的防疫规定,非必要不离考区所在地。来自中高风险地区考生需提前报告 ,预留充足时间执行防疫措施。考前7天每天监测体温,下载填写《健康监测卡》,考试时需出示48小时内核酸阴性报告 、吉祥码、行程卡。
江西、宁夏 、青海、新疆 。通过查询相关资料显示截至2022年9月9月8:00分在这个疫情严峻期间,全国只有江西、宁夏 、青海、新疆4省份做到了零感染 ,特别是江西,周边的省份都已经把江西团团围住,还是能把防控措施做到比较好 ,江西人做人做事真的是没的说,高调做事低调做人。
重点管控地区有哪些?
重点管控地区的设立,通常是在突发事件发生后。这些突发事件可能包括自然灾害(如山洪、地震 、海啸)、事故灾难(如重大交通事故、工业事故)、公共卫生事件(如瘟疫 、疫情爆发)以及社会安全事件(如暴力冲突、恐怖袭击) 。这些事件往往具有突发性、严重性和不可预测性 ,对人民生命财产安全构成严重威胁。
全国范围内另有27个市因确诊病例超100例被纳入,如浙江省温州市 、台州市、杭州市、宁波市,河南省信阳市 、驻马店市 ,安徽省合肥市、阜阳市,江西省南昌市等。境外重点疫区的判定与实例 判定逻辑:在疫情全球扩散阶段,重点疫区的定义扩展至境外 ,主要依据疫情严重程度、输入风险高低及世界关注度综合判定 。
重点管控地区是指在突发事件发生后,在区域内发生的一切不可预测的事件,国家或者区域政府在指定的范围之内进行重点管控,管控的范围包括交通 、人流、航空等可控制的设备、工具进行重点管控。
管控范围:重点管控地区的管控范围通常涵盖了交通系统 、人流密集区域以及航空运输等方面。目的:这种重点管控的目的是为了确保在突发事件期间 ,能够迅速、有效地控制事态发展,减少损失,并保障公众的生命财产安全 。应用场景:重点管控地区通常出现在自然灾害、事故灾难、公共卫生事件以及社会安全事件发生后。
边境地区:中国与邻国之间的边境地带是出入境的重点调控地区之一。中国政府可能会在这些地区加强边防检查和安全防范措施 ,以维护国家安全和稳定 。高风险地区:一些存在非法活动或安全问题的地区也可能被列为出入境重点调控地区。例如,毒品犯罪高发区域 、恐怖主义活跃区域等。
宁德市寿宁县:寿宁县是宁德市下辖的一个县,由于其特殊的地理位置和边境情况 ,也被列为出入境管控的重点地区。当地会加强边境管理和监控,以确保国家的安全和稳定 。需要注意的是,出入境管控地区可能会根据具体情况有所调整。