河南疫情严重地区有哪些?
〖壹〗、022年3月 ,河南省内有疫情发生的城市包括郑州市 、周口市、焦作市、濮阳市、商丘永城 、开封市、信阳市、洛阳市。以下是这些地区的相关情况说明:郑州市作为河南省省会,郑州市疫情动态受广泛关注 。可通过官方渠道获取确诊病例和无症状感染者数据详情 、中高风险区名单、封控区和封闭区名单等信息。

〖贰〗、郑州市 、许昌市、漯河市。根据河南疫情信息查询,截止到2022年12月13日,河南疫情最严重的几个城市是郑州市、许昌市 、漯河市。河南省 ,简称“豫”,中华人民共和国省级行政区 。省会郑州。

〖叁〗、河南信阳疫情严重有两个原因,从地理位置来看的话 ,信阳就容易被殃及池鱼。信阳距离武汉只有一百多公里,与湖北的多个城市接壤 。当武汉爆发疫情之后,信阳绝对会率先成为疫情重发区之一。另外还要看一下全国地图 ,从广州到哈尔滨这一段路,是经过湖北武汉的。
〖肆〗、河南省内近来疫情最严重的五个城市为:郑州市 、许昌市、漯河市、平顶山市、鹤壁市 。
河南疫情发生在哪里
〖壹〗 、022年3月,河南省内有疫情发生的城市包括郑州市、周口市、焦作市 、濮阳市、商丘永城、开封市 、信阳市、洛阳市。以下是这些地区的相关情况说明:郑州市作为河南省省会 ,郑州市疫情动态受广泛关注。可通过官方渠道获取确诊病例和无症状感染者数据详情、中高风险区名单 、封控区和封闭区名单等信息 。
〖贰〗、河南疫情发生在南阳,信阳,驻马店 ,周口,商丘。根据相关资料显示:南阳,信阳,驻马店 ,周口,商丘,这都是河南豫南地区 ,豫东地区,人口多,出去工作的人也多 ,流动人口多,造成了疫情重灾区,河南管控力度大 ,及时得到了解决。
〖叁〗、河南信阳疫情严重有两个原因,从地理位置来看的话,信阳就容易被殃及池鱼 。信阳距离武汉只有一百多公里 ,与湖北的多个城市接壤。当武汉爆发疫情之后,信阳绝对会率先成为疫情重发区之一。另外还要看一下全国地图,从广州到哈尔滨这一段路,是经过湖北武汉的。
〖肆〗 、信阳市:9月-10月出现零星病例 ,潢川县、固始县等加强社会面管控,倡导非必要不离县 。其他城市:洛阳、南阳、周口 、驻马店等地在2022年不同时间点均报告过本土病例,多与省外输入或聚集性活动相关 ,防控措施包括区域封控、全员核酸等。
〖伍〗、河南驻马店正阳县在新冠肺炎疫情发生后,3000多名志愿者积极投身抗疫一线,当好疫情防控“四大员 ” ,成为疫情防控的重要力量,具体如下:宣传员:正阳县真阳街道南龙岗社区老党员黑安国每天对着钟鼓楼市场喊话,通报疫情防控形势 ,提醒居民当前新冠肺炎疫情防控形势依然严峻,要继续坚持不聚集 、不聚会、不传谣。

河南郑州是重点观察地区吗
河南郑州是否重点观察地区,需要看具体事情 ,什么时期 。 如果疫情比较严重,肯定是重点关注地区了。 再例如去洪灾时候,也是全国重点关注地区。疫情重点管控地区可以通过政务小程序查询是否是中高风险区 。
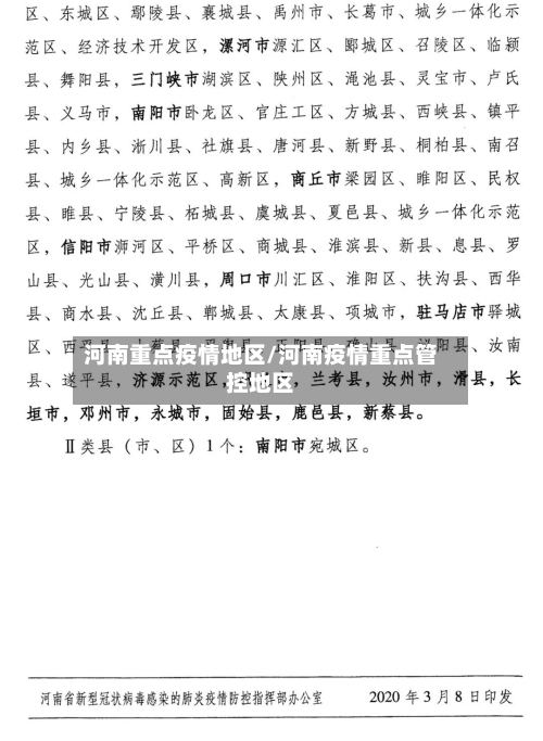
近来国内疫情重点管控地区15个:上海市浦东新区川沙新镇、祝桥镇,松江区永丰街道;福建省福州市福清市;新疆博州阿拉山口市;湖北省荆门市掇刀区;河南省郑州市新郑市 、二七区 ,开封市尉氏县,商丘市虞城县、睢阳区;江苏省扬州市广陵区、邗江区 、邗江区经济技术开发区;云南省瑞丽市。
进郑州政策:外省人员入郑:省外返乡人员应在来郑前48小时、返郑后24小时进行登录报告,由村(社区)工作人员查验健康码 ,落实核酸检测、医学观察 、健康监测等措施。村级组织要加强日常巡查,发现健康码、体温异常情况及时核实并报告 。
重点地区分数深度分析郑州地区分数趋势与全省一致:近三年平均分波动幅度(2022年与2020年差值)小于全省整体水平,反映报考热度与考生水平稳定。系统差异:2022年公安、乡镇岗位进面分高于整体平均分 ,但主要因改卷尺度宽松,非报考热度驱动。
黄河风景名胜区包含炎黄二帝巨型塑像、黄河地质博物馆和黄河索道 。春季可参加黄河文化节,枯水期能近距离观察河床地质奇观。郑州博物馆(新馆)中原地区文物收藏核心地 ,重点推荐商代青铜器展厅和大河文明特展。建筑本身是当代设计杰作,适合拍照打卡。