广东湛江是低风险地区吗,广东湛江属于高风险地区吗
〖壹〗、广东湛江近来存在中高风险地区 ,大部分地区为低风险地区 。以下是详细解低风险地区情况:根据国家卫建委的相关规定,中高风险区所在县(市 、区、旗)的其他地区被划为低风险区。在湛江市,虽然部分地区被划定为高风险区和中风险区,但湛江市未被整体划定为高风险或中风险地区 ,因此湛江的大部分地区属于低风险地区。

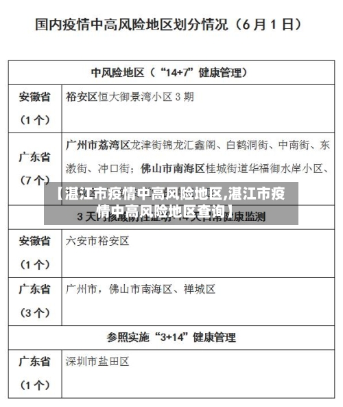
〖贰〗、广东新冠肺炎风险等级划分标准低风险地区:以县市区作为划分单位,当某个县市区没有确诊病例,或者连续14天都没有新增确诊病例时 ,该地区被划分为低风险地区。中风险地区:满足以下两个条件之一的县市区被划分为中风险地区 。

〖叁〗、属于。通过查询广东湛江地区疫情防控公告了解到,经核实截止至2022年12月16日,该地区内没有出现新增病例 ,因此是属于低风险地区。广东,简称粤,中华人民共和国省级行政区 ,省会广州 。

〖肆〗 、截止2022-08-2709:10:01最新数据显示,惠州地区近来没有低风险地区。解除标准:高风险地区:连续7天没有新增感染者,且第7天风险区内所有人员核酸筛查均为阴性 ,改为中风险区;连续3天无新增感染者再降为低风险区域。
〖伍〗、可以 。截止到2022年8月28日,雷州属于低风险地区,湛江属于低风险地区,根据湛江疫情防控规定 ,万达等商场依旧运营,中高风险地区进入湛江需要进行七天居家隔离,低风险地区进入湛江需要做三次核酸即可。
湛江回佛山要进行隔离吗?广州回湛江需不需要隔离
湛江回佛山要进行隔离吗?疫情低风险地区返佛无需隔离 ,如发生疫情或有中高风险地区,请按相关规定进行隔离。
可以 。截止到近来为止,佛山暂时没有中高风险地区。湛江现在带星能去佛山需要48小时核酸检测报告和双绿码。行程卡带星号不一定会被隔离 ,要看具体情况,如果该用户去过中高风险地区,就会被隔离 ,如果该用户没有去过中高风险地区,就不用隔离 。
佛山规定:省内不用。省外来佛人员需持48小时内核酸检测阴性证明,抵佛后第一时间向所在社区、酒店或单位报告或致电12320 ,实施核酸检测3天2检,后11天落实自我健康监测【政策来源】。自4月20日零时起,取消“持48小时核酸阴性证明离佛”措施,市民群众凭健康码“绿码 ”出行【查看规定】。
阿勒泰市集中隔离:对于28天内有境外(含香港 、台湾)旅居史的游客 ,14天内有广州、佛山、湛江旅居史的游客需集中隔离 。无限制地区:包括深圳市在内的其他地区没有通行限制,近来还未接到对浙江温州市游客的通行限制要求。
不需要。市民乘坐广佛地铁 、跨市公交前往省内周边城市不需要48小时核酸检测阴性报告 。自驾车离开佛山,到周边城市 ,但不出省,是否需要核酸检测证明?(如佛山到广州、深圳、清远 、湛江、潮州等)不需要。6月7日12时起,自驾车离开佛山出省的 ,才需48小时核酸检测阴性证明。
须持有48小时内核酸检测阴性证明,以备查验 。乘坐广佛地铁等是否需要48小时核酸证明?不需要。市民乘坐广佛地铁、跨市公交前往省内周边城市不需要48小时核酸检测阴性报告。

中国哪个省的疫情最严重?
〖壹〗 、问责背景:国务院办公厅督查室针对辽宁、安徽、湖南三省非洲猪瘟疫情集中连片发生、小范围流行的情况发出督办函,要求对查实问题严肃追责 。截至2018年12月31日 ,全国23个省级行政区暴发非洲猪瘟疫情,其中上述三省疫情数量比较多,辽宁更是中国首例疫情报告地及疫情最严重省份。
〖贰〗 、但公开信息未明确指出具体哪些省份或哪个省份的流感病例数量比较多。截至2025年11月30日的监测数据显示 ,全国共报告1541起流感样病例暴发疫情 。在发热门诊有流感症状的患者中,最终确诊流感的比例,南方省份为45%,北方省份为41% ,南北方的流行水平较为接近。
〖叁〗、中国最严重的疫情是新型冠状病毒肺炎疫情,且疫情初期最为严重的地区是湖北省武汉市。以下是关于此疫情在中国最严重地区的详细说明:首次爆发地:新型冠状病毒肺炎疫情自2020年初在中国湖北省武汉市首次爆发,并迅速蔓延至全国各地及全球范围。
〖肆〗、西安疫情现状 规模与特点:西安疫情是我国自武汉以来 ,在超大城市中发生的病例数比较多 、规模最大的一次本土疫情,发病数达1800例以上 。疫情呈现点多、面广、社区传播和聚集性疫情多种形式并发,上升势头凶猛的特点。
〖伍〗 、黑龙江省、江苏省、山东省 、河南省。根据全国疫情防控中心显示 ,湖北省是最严重的,其次就数黑龙江省了,全国各地都不要黑龙江身份的打工者 。都怕被传染 ,年后外出的打工者有百分八十五的人都被劝返回黑龙江省了。
全国疫情“中高风险”地区一览
高风险地区 津南区辛庄镇林锦花园 津南区辛庄镇林绣花园 津南区咸水沽镇丰达园以上3个区域因疫情形势严峻被划定为高风险地区,需严格落实封控措施,包括人员足不出户、服务上门等。
截至近来 ,国内共有2个高风险地区,76个中风险地区,主要分布在陕西省、河南省 、浙江省等地,以下为详细信息(数据不包括港澳台地区):高风险地区:具体地区名单会随疫情形势动态调整 ,可通过权威渠道实时查询 。
高风险等级地区:以县、市(区)为单位,累计病例超过50例,且14天内有聚集性疫情发生的地区。中风险地区:以县市区为单位 ,存在以下两种情况之一的地区:14天内有新增确诊病例,且累计确诊病例不超过50例;或累计确诊病例超过50例,但14天内未发生聚集性疫情。
查询方式:点击进入上海本地宝的风险专题页面 ,可获取全面的风险地区数据 。附加功能:关注微信公众号“上海本地宝”,在对话框搜索【风险】,即可便捷获取实时更新的全国疫情风险等级和中高风险地区名单。注意:以上数据仅限于中国大陆地区 ,不包括港澳台。
截至3月21日24时,全国现有38个高风险地区,602个中风险地区 。以下是高风险地区的详细名单:天津市 西青区(2个):精武镇“和光尘樾 ”一期建筑工地 ,西营门街跃升里商业街西区(三区)。河西区(1个):天塔街清海湾大众浴池。滨海新区(1个):天津临港经济区东方星城。