全国疫情“中高风险”地区一览
高风险地区 津南区辛庄镇林锦花园 津南区辛庄镇林绣花园 津南区咸水沽镇丰达园以上3个区域因疫情形势严峻被划定为高风险地区 ,需严格落实封控措施,包括人员足不出户 、服务上门等。

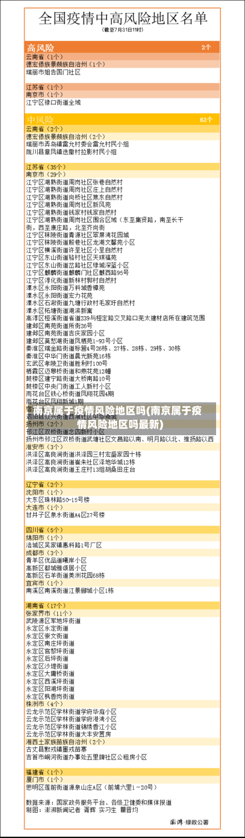
截至近来,国内共有2个高风险地区 ,76个中风险地区,主要分布在陕西省、河南省、浙江省等地,以下为详细信息(数据不包括港澳台地区):高风险地区:具体地区名单会随疫情形势动态调整 ,可通过权威渠道实时查询 。

高风险等级地区:以县 、市(区)为单位,累计病例超过50例,且14天内有聚集性疫情发生的地区。中风险地区:以县市区为单位,存在以下两种情况之一的地区:14天内有新增确诊病例 ,且累计确诊病例不超过50例;或累计确诊病例超过50例,但14天内未发生聚集性疫情。


南京现在是低风险区域吗
〖壹〗、南京近来是低风险区域 。自2022年4月6日起,南京市4个中风险地区调整为低风险地区 ,调整后南京市全域为低风险地区。以下为详细说明:风险等级调整情况根据公开信息,南京市自2022年4月6日完成风险等级调整后,全市范围内已无中高风险地区 ,全域实施低风险管控措施。这一调整基于当地疫情防控形势的积极变化,但需注意“低风险”不代表零风险 。
〖贰〗、低风险地区到南京不会被集中隔离,但需实行“3+11 ”健康管理措施 ,具体如下:健康管理措施内容 3天居家健康监测:要求在社区的指导下居家,非必要不外出。若确需外出,需向社区报备并避免前往人员密集场所。
〖叁〗 、截至2022年3月14日24时 ,南京全域均属低风险地区,近来(以提供信息时间点为准)并非中高风险地区。以下为具体说明:风险等级更新时间:信息明确标注更新于2022年3月15日,数据统计截止时间为2022年3月14日24时,内容时效性较高 。
〖肆〗、近来从南京去上海是否需要隔离 ,取决于南京的疫情风险等级以及个人具体情况,若南京为低风险地区,一般无需隔离;若为中高风险地区 ,则需根据风险等级接受相应隔离措施。
江苏省内到南京需要隔离吗
〖壹〗、江苏省内到南京是否需要隔离,需根据具体情况判断,低风险非涉疫地区无需隔离 ,重点关注城市或中高风险地区相关人员需按要求采取相应防控措施。具体如下:江苏省内低风险非涉疫地区来宁:无需核酸检测和隔离,携带健康码绿码即可 。江苏省内重点关注城市来宁返宁人员:重点关注城市包括徐州市睢宁县、南通市启东市 、连云港市(有中风险区域)。
〖贰〗、截至2022年5月10日,有徐州、淮安 、盐城、连云港、宿迁 、南通、镇江、常州旅居史的人员来南京不需要3+11 ,具体说明如下:防疫要求:只需携带48小时核酸阴性证明即可自由流动。若无阴性证明的,抵达后24小时内需进行一次核酸检测,在抵达后7两小时内再进行一次核酸检测 。
〖叁〗 、高、中风险地区或参照高、中风险地区管理旅居史人员:实行“14+7”健康管理措施 ,即14天集中隔离医学观察+7天居家健康监测。其他市外来(返)宁人员:实行“3+11”健康管理措施,即3天居家健康监测+11天跟踪健康监测。
〖肆〗 、去南京不需要隔离 。常态化防控地区政策:不再落地检;不再三天三检;其他外地来返宁人员不再需要报备信息,不再开展“落地检 ”和“三天三检”。对7日内有国内高风险区旅居史的来(返)宁人员,实行“5天居家隔离医学观察”管理模式 ,居家隔离期间第5天各进行1次核酸检测。
〖伍〗、对14天内有本土聚集性疫情所在县(市、区)来(返)宁人员,执行“7+7”健康管理措施,即7天集中隔离医学观察+7天居家健康监测 。对14天内有本土聚集性疫情设区市的其他县(市、区)来(返)宁人员 ,开展14天健康监测。