宁夏疫情最新通报石嘴山市几个
个 。截止到2022年11月10日,通过查询宁夏疫情官方了解到 ,该地区内的石嘴山市有1例确诊人员,属于风险地区,地区内的居民要每天进行核酸检测。

通过查询相关资料显示 ,宁夏石嘴山没有疫情。2022年08月19日百度新型冠状病毒肺炎疫情实时大数据报告,石嘴山新冠肺炎疫情情况日常通报,截止08月18日0-24时,石嘴山无新增本土确诊病例、无新增本土无症状感染者 、现有确诊0人、累计确诊1人、累计治愈1人 、累计死亡0人 ,连续30个月无本土新增 。

0月10日0—24时疫情数据 新增确诊病例10例,无症状感染者39例。分布区域:银川市19例,中卫市9例 ,石嘴山市6例,吴忠市5例。疫情形势依然严峻,乐观估计清零目标最迟在10月20日前实现。

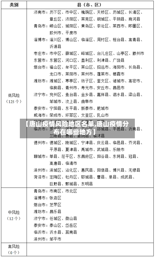
具体如下:低风险地区银川市3个:金凤区、西夏区、贺兰县;石嘴山市3个:大武口区、惠农区 、平罗县;吴忠市4个:利通区、盐池县、青铜峡市 、红寺堡区;固原市5个:原州区、西吉县、泾源县 、彭阳县、隆德县;中卫市2个:中宁县、海原县;宁东地区1个:宁东能源化工基地 。
没有。石嘴山市 ,宁夏回族自治区辖地级市,位居宁夏最北端,截止2022年8月27日 ,宁夏石嘴山已连续930天无新增确诊病例,是没有疫情的,是疫情防控非常好的城市。

宁夏疫情最新消息,并传来了三个新消息
疫情整体情况 新增数据:2022年10月20日通报新增本土确诊病例0例 ,无症状感染者6例,新增数据已下降至个位数,且实现单日确诊病例零新增(单零目标) 。疫情趋势:疫情形势得到有效遏制,处于清零收尾阶段 ,个人乐观估计未来两天可能实现清零目标。三个新消息 新消息一:银川市高风险区调整 调整时间:自2022年10月19日22时起。
0月10日0—24时疫情数据 新增确诊病例10例,无症状感染者39例 。分布区域:银川市19例,中卫市9例 ,石嘴山市6例,吴忠市5例。疫情形势依然严峻,乐观估计清零目标最迟在10月20日前实现。
宁夏银川已确诊1人 ,该病例曾与上海阳性夫妻在甘肃共同旅游;陕西西安的大雁塔景区 、大唐不夜城街区已暂停开放 。 以下是详细信息:宁夏银川确诊病例情况确诊人员:艾某某,系陕西核酸检测阳性人员闫某、姜某(夫妻)的密切接触者。
宁夏疫情爆发时间为2022年九月二十三日9月20日爆发的,宁夏疫情。
宁夏固原预计在10月中旬才能解封 ,因为近来固原已经划定两个高风险区域,说明当地疫情有潜在传播风险,为了防控疫情蔓延 ,会对小区封控一周左右的时间 。再加上国庆来临,在9月底解封的可能性比较小,但具体以疫情防控最新公告为准。因为,固原区域范围及管控要求将根据疫情防控形势变化做适时调整。
通过查询相关资料显示 ,宁夏灵武疫情最新消息会封城。今天是2022年10月8日,宁夏灵武疫情办发布了最新疫情公告,新增确诊病例3例 ,无症状感染者25例,全市实施全域静默管控,也就是封城 。所以宁夏灵武疫情最新消息会封城。
宁夏银川是疫区吗
〖壹〗、是。根据宁夏银川疫情防控中心发布公告显示:截止到2022年10月19日宁夏银川属于高风险地区 。宁夏银川位于中国西北地区 、宁夏平原中部 ,累计确诊85例,新增本土无症状7例,现有确诊8例 ,累计治愈77例。
〖贰〗、宁夏银川市确诊一例输入性鼠疫病例,已启动四级应急响应,近来各项处置工作正在有序推进。病例详情:7月19日 ,宁夏医科大学总医院确诊一例鼠疫(腺鼠疫)病例 。患者刘某某,男,45岁,内蒙古自治区鄂尔多斯市牧民。7月12日出现发热、乏力等症状 ,自内蒙古返回银川后辗转多家医院,19日被确诊。
〖叁〗、宁夏银川:中高风险地区人员,严格落实查验3天以内核酸检测阴性证明 ,同时实施7天居家健康监测和2次核酸检测措施;低风险地区凭借健康码和行程码绿码通行 。
〖肆〗 、鼠疫具有传染性,且传染性极强。鼠疫是一种由鼠疫耶尔森菌引发的烈性传染病,属于世界检疫传染病和我国法定的甲类传染病 ,历史上曾造成大规模流行和高死亡率。以下从传染机制、传播途径、易感人群和预防措施等方面展开说明:传染机制与危害性鼠疫耶尔森菌通过鼠蚤传播,可在野生啮齿类动物间形成自然疫源 。
〖伍〗 、银川到虹桥机场是不用隔离的,这是因为银川并不是疫区 ,暂时需要量体温和做核酸检测。