【杭州市发生疫情的地区,杭州市发生疫情的地区是哪里】

杭州市那些地方有疫情

〖壹〗、萧山区:12例 滨江区:21例 西湖区:1例 上城区:2例 富阳区:6例 拱墅区:2例 病例特征分析 感染来源:首发病例为杭州滨江慧而特公司员工,1月26日凌晨通过主动就诊确诊。

〖贰〗、萧山区 、桐庐县。通过查询杭州疫情封控资料显示 ,截止到2022年12月5日,杭州的萧山区、桐庐县有疫情 。杭州,简称“杭” ,是浙江省省会、副省级市 、杭州都市圈核心城市,国务院批复确定的浙江省省会和全省经济、文化、科教中心,长江三角洲中心城市之一。

〖叁〗 、杭州近来没有封城 ,相关封城消息均为谣言。当前防疫措施与建议前往商场超市、宾馆酒店、农贸市场等室内人群密集和封闭场所时,需全程规范佩戴口罩,主动配合亮码测温 ,并养成“勤洗手 、常通风、少聚集、一米线 、用公筷”等健康行为方式 。

〖肆〗 、月7日杭州新增的2个确诊病例均在萧山区。具体信息如下:病例活动关联区域:新增病例与萧山区北干街道龙湖春江天玺17幢存在直接关联。该区域因出现确诊病例被划定为中风险地区,表明病例的居住或活动轨迹集中于此 。

12月7日杭州新增高风险地区了吗?

〖壹〗、021年12月7日杭州未新增高风险地区,但新增了一处中风险地区。具体信息如下:新增中风险地区:杭州市萧山区北干街道龙湖春江天玺17幢。全域风险等级:截至2021年12月7日 ,杭州共有1处中风险地区 ,0处高风险地区,其他地区均为低风险地区 。

〖贰〗、月7日杭州有一处中风险地区,无高风险地区 ,其余地区为低风险地区。中风险地区:杭州市萧山区北干街道龙湖春江天玺17幢。该区域被判定为中风险区域,根据流行病学调查,已排查两名阳性人员的密接65人 ,均已落实集中隔离和核酸采样;其他次密接和时空伴随者等接触人员1625人已采样送检 。

〖叁〗 、月7日0—24时,31个省(自治区、直辖市)和新疆生产建设兵团报告新增确诊病例74例 。其中,本土病例44例 ,境外输入病例30例。本土病例44例:内蒙古34例,且均在呼伦贝尔市。这表明内蒙古呼伦贝尔市是当前疫情的一个重点区域,需要密切关注并采取相应的防控措施 。

4天新增40例,杭州迎战奥密可戎!一场年会 、一场婚宴加剧疫情扩散

杭州4天新增40例奥密克戎感染者 ,疫情源头初步指向一家餐饮设备公司,一场公司年会和一场婚宴加剧了疫情扩散,近来已外溢至4省市。疫情源头初步指向慧而特餐饮设备公司首例病例情况:1月25日22时 ,杭州浙医二院滨江院区发热门诊发现1例核酸阳性病例 ,1月26日凌晨被诊断为新冠肺炎确诊病例,后确定为奥密克戎毒株。

杭州余杭中泰是否有疫情?

月13日,杭州市召开新冠肺炎疫情防控工作第四十八次新闻发布会 ,通报疫情最新情况,3月12日0时至13日8时,全市报告新增本土确诊病例16例 ,其中余杭区11例,上城区4例,滨江区1例 。市卫生健康委党委委员、副主任王旭初 ,余杭区委常委、常务副区长梅建胜介绍相关情况并答记者问,市政府新闻办副主任马莉莉主持发布会。

综上所述,杭州余杭区中泰项目正在稳步建设中 ,且未来发展前景十分广阔。随着项目的逐步完工和投入使用,相信余杭区将迎来更加显著的发展变化 。

022年5月20日-22日,杭州余杭中泰社区卫生服务中心开放400人份九价HPV疫苗摇号登记 ,5月23日摇号。 具体信息如下:预约与摇号时间预约登记时间:2022年5月20日0时至5月22日24时。摇号时间:2022年5月23日 。到苗数量本次摇号提供400人份九价HPV疫苗。

有声音反映学校在教学和管理方面存在问题 ,特别是文化课教学质量低,部分学生家长对此表示不满。建议:对于正在考虑是否选取杭州中泰武校的家长或学生,建议了解清楚学校的教育资源和师资力量 ,特别是文化课教学水平 。可以询问在校学生或校友的真实感受和体验,以做出最适合自己的选取 。

企业背景与公益初心诺瓦特伦(杭州)电子有限公司位于余杭区中泰街道,是国家高新技术企业 ,专注于无线射频产品研发 、生产与销售。公司自2005年成立以来业务持续增长,综合竞争力不断提升。尽管今年上半年受新冠疫情影响效能下降8%,但复工复产后迅速恢复并领先行业 。

文章推荐

  • 保定地区战疫情农村广播/保定广播网

    杭州市那些地方有疫情〖壹〗、萧山区:12例滨江区:21例西湖区:1例上城区:2例富阳区:6例拱墅区:2例病例特征分析感染来源:首发病例为杭州滨江慧而特公司员工,1月26日凌晨通过主动就诊确诊。〖贰〗、萧山区、桐庐县。通过查询杭州疫情封控资料显示,截止到2022年12月5日...

    2026年04月30日
    0
  • 河南疫情郑州高风险地区(郑州疫情高中低风险区一览表)

    杭州市那些地方有疫情〖壹〗、萧山区:12例滨江区:21例西湖区:1例上城区:2例富阳区:6例拱墅区:2例病例特征分析感染来源:首发病例为杭州滨江慧而特公司员工,1月26日凌晨通过主动就诊确诊。〖贰〗、萧山区、桐庐县。通过查询杭州疫情封控资料显示,截止到2022年12月5日...

    2026年04月30日
    0
  • 【赤峰疫情什么风险地区,赤峰疫情属于什么等级】

    杭州市那些地方有疫情〖壹〗、萧山区:12例滨江区:21例西湖区:1例上城区:2例富阳区:6例拱墅区:2例病例特征分析感染来源:首发病例为杭州滨江慧而特公司员工,1月26日凌晨通过主动就诊确诊。〖贰〗、萧山区、桐庐县。通过查询杭州疫情封控资料显示,截止到2022年12月5日...

    2026年04月30日
    0
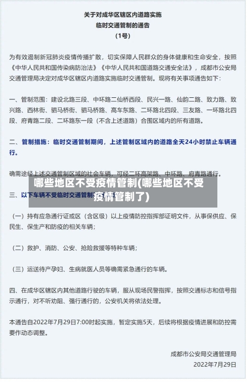
  • 哪些地区不受疫情管制(哪些地区不受疫情管制了)

    杭州市那些地方有疫情〖壹〗、萧山区:12例滨江区:21例西湖区:1例上城区:2例富阳区:6例拱墅区:2例病例特征分析感染来源:首发病例为杭州滨江慧而特公司员工,1月26日凌晨通过主动就诊确诊。〖贰〗、萧山区、桐庐县。通过查询杭州疫情封控资料显示,截止到2022年12月5日...

    2026年04月30日
    0