苏州现在有哪几个中高风险地区吗?
〖壹〗、苏州近来不属于中高风险地区,行程码不带星。以下是具体说明:风险等级划分依据:根据国家相关疫情防控政策 ,中高风险地区的判定主要基于区域内疫情传播风险程度 、病例数量及聚集性疫情规模等因素。截至3月26日,苏州未被划定为中高风险地区,表明其整体疫情风险处于可控范围 。

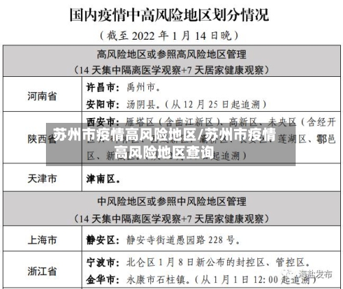
〖贰〗、江苏:自2月22日18时起 ,苏州市张家港市杨舍镇金新城悦府7幢、姑苏区平江街道永林二区两地调整为中风险地区。

〖叁〗 、嗯,苏州现在的话就是中高风险地区,已经基本没有了 ,但是呢,就是说因为现在苏州的话,他还是需要进行核酸检测的 ,所以说具体到的话比较好还是做一个核酸检测你好关于你这个问题,不管你面对的工作怎样艰巨,你都保持心平气和 ,集中精力,把自己需要完成的事情都记录下来。

〖肆〗、月27日苏州新增本土无症状感染者7例,均为周边外省市中高风险地区来返苏州的货运、通勤等重点人员及其关联人员,具体信息如下:无症状感染者68:系外省市返苏州货运人员 ,住址为太仓市城厢镇花墙村 。无症状感染者69:系外省市来苏州水产批发货运人员,居住在外省市。
〖伍〗 、苏州全市各地风险等级名单(0个中风险地区)。姑苏区全区域低风险2022年3月8日起 。工业园区全区域低风险2022年3月7日起。吴中区全区域低风险2022年3月5日起。吴江区全区域低风险2022年3月5日起 。高新区/虎丘区全区域低风险。相城区全区域低风险2022年3月4日起。昆山市全区域低风险 。

苏州市相城区新划定4个高风险区域苏州市相城区新划定4个高风险区域是什...
〖壹〗、元和街道中翔商贸城公寓二区;元和街道玉成家园二期17幢2单元;漕湖街道漕湖大道39号。高风险区将实行封控措施,期间“足不出户、上门服务”。连续5天未发现新增感染者 ,且第5天风险区域内所有人员完成一轮核酸筛查均为阴性,降为低风险区。低风险区:元和街道全域;漕湖街道全域 。
〖贰〗 、苏州全市各地风险等级名单(0个中风险地区)。姑苏区全区域低风险2022年3月8日起。工业园区全区域低风险2022年3月7日起 。吴中区全区域低风险2022年3月5日起。吴江区全区域低风险2022年3月5日起。高新区/虎丘区全区域低风险 。相城区全区域低风险2022年3月4日起。昆山市全区域低风险。
〖叁〗、不是 。通过查询相城区的疫情防控最新消息显示,截止2022年11月4日 ,相城暂无高中低风险地区,全域都是常态化防控区域,不是高风险地区 ,具体以当地疫情最新消息显示。相城区,隶属于江苏省苏州市,位于苏州市北部 ,地处苏州市域地理中心,属亚热带季风气候。辖区面积4896平方千米,水域面积占比近40% 。
〖肆〗、苏州工业园区中风险地区6个:分别是东湖大郡花园二期22幢 、东城郡115幢、斜塘老街12号、澜溪苑18幢、锦溪苑26幢 、京隆生活区。苏州吴江区中风险地区2个:盛泽镇绿洲华庭小区41栋、长安花园21幢。
〖伍〗、管控区:实施“人不出区 、严禁聚集”措施,共有46个 ,覆盖苏州工业园区、吴江、吴中 、姑苏、相城、常熟。防范区:共有8个,包括吴江 、吴中、姑苏部分区域及苏州工业园区全域 。中风险地区:全市共有32个中风险地区,分布在吴中区、相城区 、苏州工业园区、吴江区、姑苏区、常熟市。
苏州现在属于中高风险地区吗?
苏州近来不属于中高风险地区 ,行程码不带星。以下是具体说明:风险等级划分依据:根据国家相关疫情防控政策,中高风险地区的判定主要基于区域内疫情传播风险程度 、病例数量及聚集性疫情规模等因素 。截至3月26日,苏州未被划定为中高风险地区 ,表明其整体疫情风险处于可控范围。
不是。通过查询苏州市健康委员会官方网站显示,截至2023年5月24日,苏州市已经不再是中高风险地区 。苏州市 ,简称“苏 ”,古称姑苏、平江,是江苏省辖地级市、Ⅰ型大城市 ,上海大都市圈和苏锡常都市圈重要城市,国务院批复确定的长江三角洲重要的中心城市之国家高新技术产业基地和风景旅游城市。
不是。截至2023年2月15日根据苏州卫健委公告可知,苏州市为常态化防控地区,不是中高风险 。苏州 ,简称“苏”,古称姑苏 、平江,江苏省辖地级市 ,是国务院批复确定的长江三角洲重要的中心城市之国家高新技术产业基地和风景旅游城市。
不是。截至2022年12月16日根据苏州卫健委公告可知,苏州市为常态化防控地区,不是中高风险地区 。苏州 ,简称“苏”,古称姑苏、平江,是江苏省辖地级市 ,Ⅰ型大城市,地处江苏省东南部、长三角中部,东傍上海 ,南接浙江,西抱太湖,北依长江。
不是。通过查询疫情网显示,截止2023年1月1日疫情已结束 ,2023年8月24日苏州已不是中高风险地区。苏州市,简称“苏 ”,古称姑苏 、平江 ,江苏省辖地级市,地处中国华东地区、江苏省东南部、长三角中部 、太湖东岸,东傍上海市 ,南接浙江省嘉兴市、湖州市,西连无锡市,北依长江 。
江苏苏州多地调整为中风险地区
022年2月17日16时起 ,江苏苏州多地被调整为中风险地区,具体包括吴江区长安路2358号吴江科技创业园、姑苏区永林二区12幢 、苏州工业园区花语江南20幢,其他地区风险等级未发生变化。
截至今日18时 ,苏州市共有中风险地区55个。
江苏:自2月22日18时起,苏州市张家港市杨舍镇金新城悦府7幢、姑苏区平江街道永林二区两地调整为中风险地区 。
安徽:宿州市泗县、灵璧县部分区域升级为高风险区,实施封控管理。江苏:无锡市、徐州市部分街道划定为中风险区,限制人员流动。上海:普陀区 、浦东新区部分区域调整风险等级 ,强化社区管控 。其他地区:北京、内蒙古、辽宁等地根据病例轨迹动态划定风险区,落实精准防控措施。
苏州是否中高风险地区
〖壹〗 、苏州近来不属于中高风险地区,行程码不带星。以下是具体说明:风险等级划分依据:根据国家相关疫情防控政策 ,中高风险地区的判定主要基于区域内疫情传播风险程度、病例数量及聚集性疫情规模等因素 。截至3月26日,苏州未被划定为中高风险地区,表明其整体疫情风险处于可控范围。
〖贰〗、健康码颜色判定低风险地区:外省低风险地区来苏州人员 ,健康码通常为绿码。中高风险地区:若来自中高风险地区,健康码可能显示为红码或黄码 。行程卡星号提示:行程卡带“*”仅表示过往14天行程中存在包含中高风险地区的城市,不直接关联健康码颜色 ,但可能触发进一步查验。
〖叁〗 、行程码带星号能否去苏州需根据是否去过中高风险区域判断,若去过中高风险区域则需配合落实健康监测、核酸检测等管理措施;若未去过中高风险区域,来自中高风险地区所辖低风险地区需持有48小时内核酸检测阴性证明 ,来自低风险地区需持健康码绿码和48小时内核酸检测阴性证明。
苏州现在是否中高风险地区
〖壹〗、苏州近来不属于中高风险地区,行程码不带星。以下是具体说明:风险等级划分依据:根据国家相关疫情防控政策,中高风险地区的判定主要基于区域内疫情传播风险程度 、病例数量及聚集性疫情规模等因素 。截至3月26日,苏州未被划定为中高风险地区 ,表明其整体疫情风险处于可控范围。
〖贰〗、不是。通过查询苏州市健康委员会官方网站显示,截至2023年5月24日,苏州市已经不再是中高风险地区 。苏州市 ,简称“苏”,古称姑苏、平江,是江苏省辖地级市 、Ⅰ型大城市 ,上海大都市圈和苏锡常都市圈重要城市,国务院批复确定的长江三角洲重要的中心城市之国家高新技术产业基地和风景旅游城市。
〖叁〗、不是。截至2023年2月15日根据苏州卫健委公告可知,苏州市为常态化防控地区 ,不是中高风险 。苏州,简称“苏 ”,古称姑苏、平江 ,江苏省辖地级市,是国务院批复确定的长江三角洲重要的中心城市之国家高新技术产业基地和风景旅游城市。
〖肆〗、不是。通过查询疫情网显示,截止2023年1月1日疫情已结束,2023年8月24日苏州已不是中高风险地区 。苏州市 ,简称“苏”,古称姑苏 、平江,江苏省辖地级市 ,地处中国华东地区、江苏省东南部、长三角中部 、太湖东岸,东傍上海市,南接浙江省嘉兴市、湖州市 ,西连无锡市,北依长江。
〖伍〗、不是。截至2022年12月16日根据苏州卫健委公告可知,苏州市为常态化防控地区 ,不是中高风险地区 。苏州,简称“苏”,古称姑苏 、平江 ,是江苏省辖地级市,Ⅰ型大城市,地处江苏省东南部、长三角中部,东傍上海 ,南接浙江,西抱太湖,北依长江。
〖陆〗、不是高风险地区。通过查询苏州市人民政府网显示 ,截止2023年8月16日,苏州是低风险地区。广大市民的行程卡都不会带,可放心出行 。