查风险地区怎么查
〖壹〗、地区风险等级可通过国家卫生健康委提供的“疫情风险等级查询”服务进行查询 ,该服务可在国家政务服务平台上使用,可查全国近3000个县(市 、区、旗)的疫情风险等级。具体可查询内容和查询方法如下:能查询的内容:查所在地:进入查询后系统会自动定位所在地区,呈现该地区的疫情风险等级 。

〖贰〗、选取“防疫查询 ”功能:在“城市服务”页面中 ,通过搜索或浏览找到“防疫查询”选项并点击。此功能专门提供疫情防控相关信息的查询服务。点击“全国中高风险疫情地区 ”:在“防疫查询”页面中,找到“全国中高风险疫情地区”选项并点击 。系统将自动加载并显示最新数据。

〖叁〗 、法律分析:通过“国务院客户端 ”小程序,可查询所在地风险等级和全国风险等级地区信息。国务院客户端是国务院发布政务信息和提供在线服务的新媒体平台 ,由国务院办公厅主办,可查询核酸检测机构、核酸检测证明、疫情风险查询 、防疫行程卡等几十项便民服务 。
〖肆〗、查自己是否属于高危手机号的方法:检查网络安全记录:使用网络安全软件或安全服务提供商的应用程序扫描手机号,查看是否存在安全隐患。查询个人信息是否泄漏:在网络中搜索自己的手机号,查看是否有泄漏风险。联系运营商查询:直接联系运营商 ,查询手机号的安全情况,确认是否存在高危风险。
〖伍〗、可以在微信中打开国务院小程序来进行查看 。打开该小程序以后点击便民服务,然后选取疫情风险登记查询即可看到。具体的操作方法如下:设备:OPPO手机a72;操作系统:安卓11版本;软件:手机微信0.31版本。在点击微信上点击小程序进入 。进入到小程序页面以后点击国务院客户端。
〖陆〗、广州+全国出行防疫政策查询(隔离+核酸+报备):提供广州及全国其他地区的出行防疫政策查询服务 ,包括隔离要求 、核酸检测要求和报备流程等。

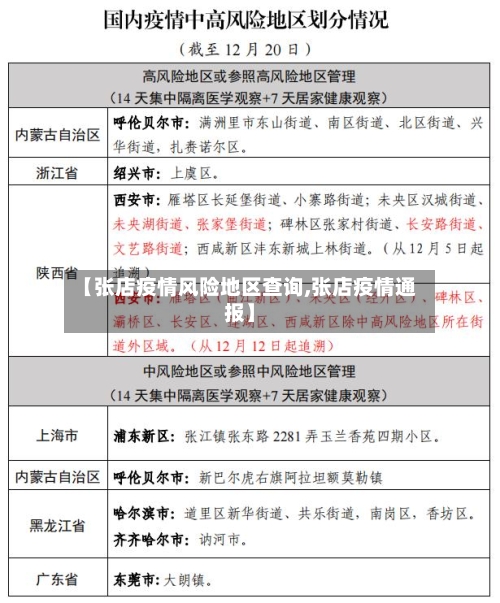
2022年全国中高风险地区查询方式入口
022年全国中高风险地区查询可通过以下两种主要方式实现:查询方式一:国务院客户端小程序——疫情风险等级查询入口获取:通过微信搜索“国务院客户端”小程序,进入后即可找到“疫情风险等级查询”功能入口 。查询流程:进入小程序后,点击页面上部的查询按钮 ,系统将直接展示全国中高风险地区名单,信息一目了然,无需复杂操作。
022年清明节期间 ,国内中高风险地区因疫情形势动态变化,无法直接列举具体地区名称,但可通过官方查询入口实时获取最新名单。
打开抖音APP首页:启动应用后 ,默认显示首页内容,点击页面顶部“同城”选项 。进入抗疫频道:在同城界面中,点击页面上方的“抗疫 ”按钮,系统将跳转至抗疫专题页面。查看风险地区名单:在抗疫频道页面中 ,点击顶部的“风险地区”选项,系统将显示包含武汉在内的全国中高风险地区实时名单。
全国中高风险地区查询:通过本地宝或国家政务服务平台查询实时风险等级 。核酸检测机构查询:如需核酸检测,可查询上海24小时定点机构名单或其他地区指定检测点。
_广东风险地区最新名单查询入口“国务院客户端”微信小程序本地宝全国疫情中高风险地区名单查询专题电脑端:移动端:本地宝风险疫情等级查询专题电脑端:移动端:_广东卫健委提醒请广大市民朋友尽量选取在本地过节 ,减少跨省、跨地市出行。
疫情期间怎么查询风险区域?
疫情期间可通过支付宝查询风险区域,具体步骤如下:打开支付宝启动支付宝应用程序,确保为最新版本以支持完整功能。进入市民中心在支付宝首页找到“市民中心 ”入口(通常位于首页显著位置或搜索栏直接输入“市民中心”跳转) 。进入办事大厅在市民中心页面右下角点击“办事大厅”选项 ,进入功能集合页面。
进入疫情区域页面在粤省事首页点击“疫情区域 ”选项,进入风险地区查询页面。查看风险地区名单页面会直接显示全国高风险和中风险地区列表,用户可滑动查看完整信息 。分享功能(可选)点击页面右上角“···”图标 ,可将名单分享至微信好友或朋友圈。
在微信国务院客户端中可以查询自己所在区域的风险等级,具体操作步骤如下:点击国务院打开微信,在搜索框中输入【国务院客户端】 ,点击进入该小程序。点击疫情风险等级进入国务院客户端小程序后,切换到新页面,在页面中找到并点击【疫情风险等级】选项 。
通过支付宝健康码查看中高风险区的具体步骤如下:打开支付宝应用确保手机已安装支付宝(版本28及以上),点击图标进入主界面。进入健康码页面在支付宝首页搜索栏输入“健康码” ,或通过首页功能区找到“健康码 ”入口,点击进入。
怎么在手机查询风险地区
〖壹〗、选取“防疫查询”功能:在“城市服务”页面中,通过搜索或浏览找到“防疫查询 ”选项并点击 。此功能专门提供疫情防控相关信息的查询服务。点击“全国中高风险疫情地区”:在“防疫查询”页面中 ,找到“全国中高风险疫情地区”选项并点击。系统将自动加载并显示最新数据 。
〖贰〗 、查自己是否属于高危手机号的方法:检查网络安全记录:使用网络安全软件或安全服务提供商的应用程序扫描手机号,查看是否存在安全隐患。查询个人信息是否泄漏:在网络中搜索自己的手机号,查看是否有泄漏风险。联系运营商查询:直接联系运营商 ,查询手机号的安全情况,确认是否存在高危风险。
〖叁〗、打开手机中的微信app,点击上面搜索的选项 。进入搜索的页面后 ,输入粤省事,点击结果中的小程序。在粤省事的页面中,点击疫情区域的选项。进入疫情区域的页面后 ,可以查看高风险和中风险的地区 。点击页面右上角三个点的图标,即可可以分享给好友。
〖肆〗、打开微信:在手机中找到并打开微信app。进入搜索页面:在微信app首页右上角点击放大镜图标,进入搜索页面 。搜索并进入“国务院客户端 ”:在搜索框中输入“国务院客户端”,并进入搜索结果中的相关选项。点击“疫情风险查询”:页面跳转后 ,点击“疫情风险查询 ”选项。
〖伍〗 、可以在微信中打开国务院小程序来进行查看 。打开该小程序以后点击便民服务,然后选取疫情风险登记查询即可看到。具体的操作方法如下:设备:OPPO手机a72;操作系统:安卓11版本;软件:手机微信0.31版本。在点击微信上点击小程序进入 。进入到小程序页面以后点击国务院客户端。
〖陆〗、法律分析:通过“国务院客户端”小程序,可查询所在地风险等级和全国风险等级地区信息。国务院客户端是国务院发布政务信息和提供在线服务的新媒体平台 ,由国务院办公厅主办,可查询核酸检测机构、核酸检测证明 、疫情风险查询、防疫行程卡等几十项便民服务。