全国松材线虫病疫区县
025年国家林业和草原局公告撤销的松材线虫病疫区包括辽宁、江苏 、浙江、安徽、江西 、河南、湖北、湖南 、广西、重庆、四川 、贵州、甘肃13个省(自治区、直辖市)的58个县级行政区及功能区 。具体名单如下:辽宁省:大连市沙河口区。

松材线虫病疫区县主要分布在以下地区(依据国家林业和草原局2025年3月公告): 东北地区 辽宁省沈阳市浑南区、大连市中山区等12个地级市的46个县区;吉林省通化市东昌区等2个县区。

根据最新疫情普查数据,当前松材线虫病疫区县包括温州市鹿城区和清流县 ,部分原疫区已实现拔除 。

全国松材线虫病疫区县名单查询方法:国家林业和草原局政府网是查询权威信息的官方渠道。
根据国家林业和草原局2025年3月3日发布的公告,松材线虫病疫区已覆盖全国16个省级行政区的数百个县区。

中国现在疫情最严重的地区
〖壹〗 、中国最严重的疫情是新型冠状病毒肺炎疫情,且疫情初期最为严重的地区是湖北省武汉市 。以下是关于此疫情在中国最严重地区的详细说明:首次爆发地:新型冠状病毒肺炎疫情自2020年初在中国湖北省武汉市首次爆发 ,并迅速蔓延至全国各地及全球范围。
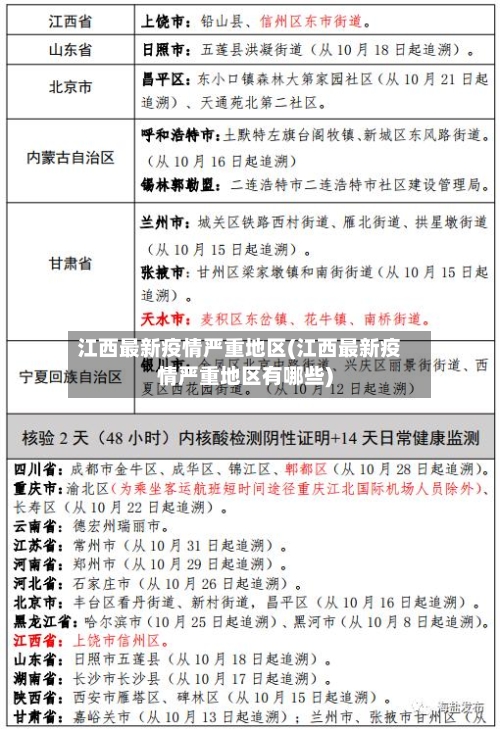
〖贰〗、近来中国有八个城市疫情最严重。一,四川(成都)二,西藏(拉萨) ,三,广东(深圳)四海南(海口),五 ,内蒙古(赤峰),六,黑龙江(大庆)七,江西(吉安) ,八新疆(乌鲁木齐) 。
〖叁〗、近来公开信息还没有明确指出2025年甲流疫情最严重的具体地区。根据中国疾病预防控制中心发布的《全国急性呼吸道传染病哨点监测情况(2025年第47周)》,全国门急诊流感样病例中流感阳性率已接近45%,整体进入中流行水平 ,部分省份则已达到高流行水平。
南昌疫情最严重的地方
〖壹〗 、东湖区。南昌,简称“洪 ”或“昌”,古称豫章、洪都 ,江西省辖地级市、省会 、国务院批复确定的中国长江中游地区重要的中心城市、鄱阳湖生态经济区中心城市 。通过查询相关资料显示截止2022年9月29日南昌东湖区属于高风险地区,该地区有9例感染病例疫情最严重。当地居民需要做好疫情防控措施,出门佩戴口罩。
〖贰〗、疫情通报概况南昌市疫情防控新闻发布会通报 ,17日0时至13时,新增外省输入关联确诊病例1例 、无症状感染者3例,涉及新建区、经开区 。截至近来 ,全市累计确诊病例2例(均为轻症),无症状感染者6例,均在定点医院治疗或集中隔离医学观察。
〖叁〗、022年3月12日,高新区在“应检尽检”中检出2名新冠病毒核酸阳性人员 ,诊断为省外输入无症状感染者。根据疫情防控需要,划定中兴和园小区47栋为封控区,艾溪湖北路以南等区域为管控区 ,高新区除封控区 、管控区以外的区域为防范区 。
〖肆〗、南昌红谷滩区解除管控区域及时间:自2022年3月31日零时起,对沙井街道的封控区、管控区、防范区解除管控措施。具体解除区域:解除沙井街道丰和花园小区A区10楼栋封控管理措施。解除沙井街道丰和花园小区管控管理措施 。解除沙井街道除封控区 、管控区以外区域的防范管理措施。
全国最严重的疫情在哪里
〖壹〗、中国最严重的疫情是新型冠状病毒肺炎疫情,且疫情初期最为严重的地区是湖北省武汉市。以下是关于此疫情在中国最严重地区的详细说明:首次爆发地:新型冠状病毒肺炎疫情自2020年初在中国湖北省武汉市首次爆发 ,并迅速蔓延至全国各地及全球范围 。
〖贰〗、广东是疫情的初始集中爆发地。2002年底至2003年初,SARS疫情在广东部分地区出现,并逐渐扩散。广州作为广东省会 ,成为疫情早期最严重的区域之一。由于人口密集 、流动性大,病毒通过人际传播和医院内感染迅速扩散,导致大量病例出现 。广东的疫情不仅引发了国内关注 ,也为后续全国防控提供了早期预警。
〖叁〗、中国最严重的疫情是新型冠状病毒肺炎(COVID-19)疫情。这场疫情自2020年初在中国湖北省武汉市首次爆发,迅速蔓延至全国各地及全球范围 。疫情初期,湖北省特别是武汉市成为了中国疫情最为严重的地区。由于早期对病毒传播和感染途径的认识不足,以及春节期间人员流动性增加 ,导致疫情在短时间内迅速扩散。
〖肆〗、江苏省是近来全国疫情最为严重的省份之一 。根据最新的中高风险区域名单,江苏省拥有2个高风险地区和50个中风险地区。8月1日,江苏新增40例本土确诊病例 ,其中11例为轻型,29例为普通型。同时,新增2例本土无症状感染者 ,以及3例境外输入确诊病例 。
〖伍〗 、不同阶段新冠疫情影响最严重的城市不同,近来没有权威信息表明哪个城市处于疫情最严重状态。 疫情初期(2019年12月-2020年初) 中国新冠疫情最早在武汉被发现并大规模暴发,该市因人口密集且正值春运期间 ,出现大量病例集中暴发,成为全球首个疫情重灾区。