国家卫健委:我国本轮疫情流行高峰已经过去
〖壹〗、我国本轮疫情流行高峰确实已经过去,新增发病数持续下降 ,疫情总体保持在较低水平。

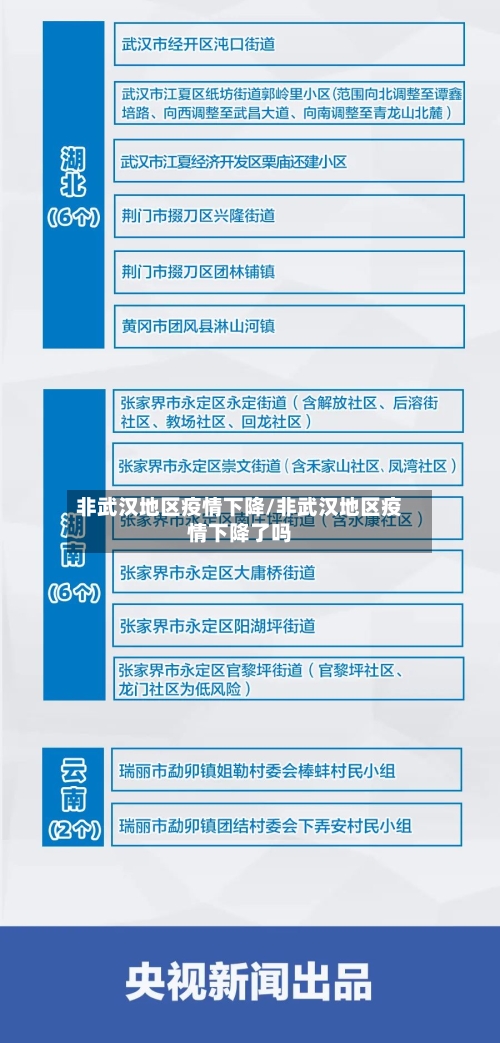
〖贰〗 、我国本轮疫情流行高峰已经过去,新增发病数持续下降,疫情总体保持在较低水平 。具体分析如下:武汉新增确诊病例降至个位数:3月11日0时-24时 ,武汉新增确诊病例8例,这一数据相较于此前高峰期已显著下降,表明武汉地区的疫情防控工作取得了显著成效,疫情传播得到了有效控制。

〖叁〗、国家卫生健康委新闻发言人、宣传司副司长米锋在国务院联防联控机制新闻发布会上明确表示 ,我国本轮疫情流行高峰已经过去。
〖肆〗 、随着国家卫健委宣布我国本轮疫情流行高峰已经过去,中药材的养护工作变得更加重要 。为了确保中药材的质量和安全,必须采取有效的养护措施 ,如控制温湿度、防虫防霉、分类储存等。同时,还需要加强中药材的储存环境管理,定期检查和处理中药材的储存情况。
各种事实或数据显示新冠肺炎患者的死亡率在极大下降
感染基数扩大:武汉疫情初期 ,检测能力有限,仅统计确诊病例死亡率(约3%)。随着检测普及,大量无症状和轻症患者被纳入统计 ,分母扩大导致死亡率下降 。例如,西安近2000例感染者中,无症状和轻症占比超90% ,直接拉低了整体死亡率。
世卫组织表示,自今年年初以来,新冠肺炎死亡人数下降了95%,但警告称病毒仍在蔓延。死亡人数下降情况:世界卫生组织负责人泰德罗斯·阿达诺姆·盖布雷耶苏斯在新闻发布会上表示 ,对新冠肺炎报告的死亡人数持续下降感到非常鼓舞,自今年年初以来,死亡人数下降了95% 。
新冠肺炎的死亡率通常用感染死亡率(IFR)衡量 ,即所有感染者(包括未检测到或无症状的)中死亡的比例。根据近期估算,新冠肺炎的感染死亡率(IFR)已从早期估计的1%以上下降到0.1%至0.2%之间,甚至更低。对于已接种疫苗且无基础疾病的年轻人 ,其死亡风险可能远低于这一平均值 。
新冠死亡率看似在下降,主要原因包括救治经验的积累、患者人口统计特征的变化 、资源挤兑减少、治疗方法的改进以及对标准医疗操作的坚持。以下是一些详细解释:来之不易的救治经验:随着疫情的持续,医生们对新冠肺炎的医治越来越到位 ,尤其是在医疗系统不再不堪负荷的情况下。
在对比历次世界疫情数据后,可以发现新冠肺炎的致死率相对较低,且中国政府的应对举措积极有效 。
疫情中,许多地方(非武汉)的富人选取去往国外避难,如何看待这种行为...
对疫情中非武汉地区富人选取去国外避难这一行为 ,需从多角度理性看待:从个人自由和生命权角度在法律允许的范围内,个人有权基于自身安全需求选取生活地点。当国内疫情初期医疗资源紧张、信息不确定性较高时,有能力支付额外成本(如机票 、隔离费用)的群体选取前往医疗体系更完善、信息更透明的地区,本质上是一种趋利避害的本能反应。
部分人为国内提供帮助:在疫情期间 ,也有一些原本在国外留学或生活的人,他们积极为国内提供帮助,如捐赠医疗卫生必需品等 。这些人的行为值得肯定和感谢。
加强宣传和引导:通过多种渠道加强对海外华侨的宣传和引导 ,让他们了解国内的疫情防控政策和要求,提高他们的防控意识和责任感。同时,要及时发布疫情信息 ,回应社会关切,避免引起不必要的恐慌和误解。
