长宁区属于什么风险
李红霞一下子愣住了 ,她去网上查询发现,上海市长宁区属于低风险地区 。“来自低风险地区的返乡人员明明不需要隔离,只需要核酸检测就行 ,当地政策‘加码’了,我们毫无办法。 ”她说。界面新闻致电崇阳县新冠肺炎疫情防控指挥部 。其工作人员表示,上海市长宁区返崇阳的人员需要核酸检测阴性证明,并集中隔离14天再居家观察14天。

截至近来 ,长宁无中高风险区。 扩展阅读: 在核酸筛查方面,要落实相关措施:一方面,根据疫情防控需要 ,对阳性感染者、密切接触者等涉及的场所和轨迹,开展核酸筛查等控制措施;此外,综合风险评估等。 ,在近期报告阳性感染的部分区或相关区部分街镇开展“3天2检”核酸筛查 。

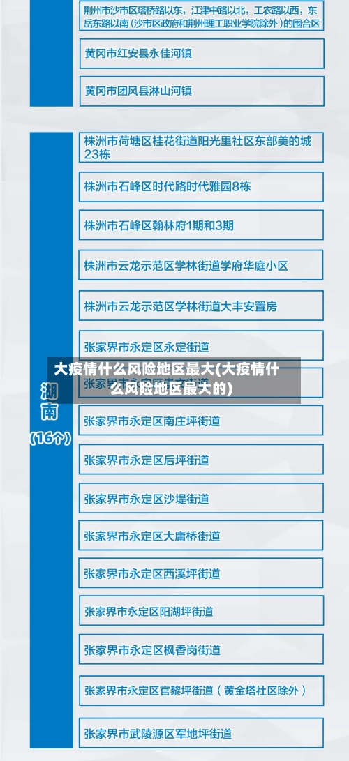
中度风险区域『14』如下:浦东新区南码头路街道胶南社区。静安区之江西街秋江路1489-1499号。静安区江宁路街道静安枫景苑(武定路801弄,新闸路1550弄) 。长宁区天山路街道古北路181弄1-21-22号,玉屏南路731弄4号。普陀区长风二村风荷苑小区150-157号 、163-186号。虹口区曲阳路街道曲阳路800号 。
将浦东新区洋泾街道、浦东新区三林镇、长宁区虹桥街道 、虹口区北外滩街道、闵行区梅陇镇的其他区域划为低风险区。上海高风险区划定标准根据国家和上海市疫情防控有关规定 ,将感染者居住地以及活动频繁且疫情传播风险较高的工作地和活动地等区域划定为高风险区,高风险区一般以单元、楼栋为单位划定。
长宁区新华路街道、浦东新区南码头路街道的其他地区列为低风险区 。
2022上海疫情重点区域清单:具体有哪些小区封闭管理?附最新名单!
〖壹〗 、封闭小区:崇教路267号对面工地、桃园新村。
〖贰〗、022年上海疫情封闭小区名单(部分)上海此轮疫情封闭小区主要集中在闵行区 、普陀区、奉贤区、徐汇区 、松江区、宝山区、嘉定区 、浦东新区、杨浦区、青浦区 、黄浦区。以下为部分已知封闭小区名单:黄浦区:金光外滩中心(延安东路222号,写字楼) 。杨浦区:万达广场B座(淞沪路77号 ,写字楼)。
〖叁〗、上海此轮疫情封闭小区主要集中在闵行区、普陀区、奉贤区 、徐汇区、松江区、宝山区 、嘉定区、浦东新区、杨浦区 、青浦区、黄浦区。黄浦区封闭小区名单:金光外滩中心,延安东路222号,写字楼。杨浦区封闭小区名单:万达广场B座,淞沪路77号 ,写字楼 。青浦区封闭小区名单:巷佳华苑、虹桥融景。
〖肆〗 、封控小区名单包括:九里亭小区、亭汇花苑、杜巷小区 、凌云公寓、九城湖滨、绿庭尚城、上海奥佩科花园 、丽园小区、金硕河畔景园、西部名都花园 、龙盛佳苑、绿波家园、虹桥融景 、宏立瑞园小区、金沙湾绿地和苑、阳光葡提公馆 、菊园新区绿地天呈等。
〖伍〗、最新消息显示,上海越洋广场于3月10日解封,居民有序返回 。上海疫情解封后 ,封控区和控制区继续管理,防范区居民避免人群聚集,严格监测健康 ,加强对医疗机构、药店等哨所监测。
〖陆〗 、022年上海小区封闭最新消息截至相关消息发布时,上海共有9个中风险地区,无高风险地区。具体分布如下:松江区:1个中风险地区 ,为九里亭街道永辉超市沪亭北路店 。嘉定区:2个中风险地区,分别为嘉定区马陆镇宝安公路3705弄1号、嘉定区嘉定工业区娄塘路760弄。

3月3日上海一超市列为中风险地区
022年3月3日起,上海市松江区九里亭街道永辉超市沪亭北路店被列为中风险地区 ,具体信息如下:中风险地区详情 松江区九里亭街道永辉超市沪亭北路店根据国务院联防联控机制要求及上海市疫情防控领导小组办公室研究决定,该超市因涉及疫情传播风险被划定为中风险地区,自2022年3月3日起生效。
据“上海发布”微博号3日消息,今天(3月3日)上午举行的市疫情防控工作新闻发布会上 ,市卫生健康委通报:3月2日,上海市在对外省市推送的风险人员所涉及的相关人员开展例行筛查时,发现5名核酸检测结果异常人员 ,他们均为松江区九里亭街道永辉超市沪亭北路店员工 。
九亭哪些小区封了 松江区九里亭街道永辉超市沪亭北路店列为中风险地区,上海市其他区域风险等级不变。