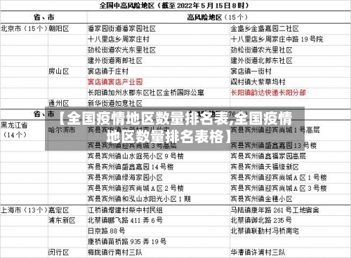
全国31省疫情排名
〖壹〗、近来我国艾滋病感染人数比较多的省份是四川省,感染人数达147万人。

〖贰〗 、黑龙江省、江苏省、山东省 、河南省 。根据全国疫情防控中心显示 ,湖北省是最严重的,其次就数黑龙江省了,全国各地都不要黑龙江身份的打工者。都怕被传染 ,年后外出的打工者有百分八十五的人都被劝返回黑龙江省了。

〖叁〗、中国疫情最严重的十个省是北京、上海 、湖北、江苏、浙江 、安徽、河南、广东、重庆和福建省 。根据相关公开信息显示截止到2022年12月31日中国疫情已排名前十的省份为北京 、上海、湖北、江苏 、浙江、安徽、河南 、广东、重庆和福建省,是按照疫情感染人数来排名的。


全国确诊肺炎人数排名前十九城市
武汉:6384例(湖北)武汉作为疫情初期的主要爆发地,确诊人数位居全国之首。黄冈:1422例(湖北)黄冈市紧邻武汉 ,受疫情影响严重,确诊人数较多 。孝感:1120例(湖北)孝感市同样位于湖北省,是疫情较为严重的地区之一。随州:641例(湖北)随州市的确诊人数也相对较高 ,反映了疫情的广泛传播。
通过查询相关信息可了解全国新增新冠肺炎病毒确诊人数为9543人 。其中排在前四位的是粤、桂 、闽、京,人数分别为314180924和840人。湖南以413人排名第五,山西、湖北252人并列第六。前六位合计7631人。
浙江省作为全国确诊病例数第二大省,确诊病例数达895人 ,但死亡人数为零,主要依靠以下四条经验:创建“四抗二平衡 ”救治策略 “四抗”具体指抗病毒治疗 、抗休克治疗、抗低氧血症以及多器官功能衰竭、抗继发感染 。
全国新冠疫情累计确诊人数及死亡人数据国家卫健委公开数据,截至2022年12月9日 ,全国累计确诊病例达到9275059例(不含港澳台地区),累计境外感染病例为28093例,累计死亡人数为30772人 ,全国新冠肺炎死亡率为3‰。
第九名:德国柏林 柏林在榜单上排名第九,在生活质量指标上得分略高于平均水平。第十名:澳大利亚悉尼 悉尼进入前10名,得益于其在环境因素方面的高分 ,以及澳大利亚在抗击新冠肺炎方面的高效努力,澳大利亚是中国以外第一个实施封锁和社交距离规定以阻止新冠病毒不受控制传播的国家之一 。
根据通报,截至1月20日18时 ,我国境内累计报告新型冠状病毒感染的肺炎病例224例,其中确诊病例217例;疑似病例7例。本次感染情况主要集中在华东和东北地区。东北地区最严重的市分别是吉林的长春市和吉林市,确证病例已经超过800例和130例 。黑龙江省也有8例确诊和3例无症状感染者。
彭博社发布最新全球抗疫排名,中国排第八名,新加坡排第11名!
彭博社11月24日公布的全球53个经济体抗疫排名中,中国位列第八 ,新加坡排名第十一,美国排名第十八。 以下为具体分析:排名背景与指标体系彭博社此次排名覆盖全球53个经济规模超过2000亿美元的经济体,通过10项指标综合评分 ,涵盖疫情控制、社会流动性 、经济影响等多个维度 。
彭博社榜单未将中国列入“最大房地产泡沫”国家:彭博社列的全球“最大房地产泡沫 ”国家排名榜中,新西兰、加拿大和瑞典分别成为前三甲,英国美国分列第5和第6 ,日本排到了23名,中国并不在列。
彭博社近日对全球各国的防疫情况进行了排名,在参与排名的53个国家中 ,菲律宾排名第50位。这一排名相较于之前有所提升,但仍属于后段班行列 。排名情况 根据彭博社发布的最新数据,菲律宾在全球抗疫韧性排名中获得了58分的评分。这一分数相较于一月份的43分有所提升 ,但低于去年12月的52分。
阿联酋在彭博社12月全球抗疫排名榜中再次排名第一,主要得益于其高疫苗接种率、持续开放旅游政策及强劲的经济增长。以下是具体分析:排名第一的核心因素 疫苗接种率高:阿联酋全民接种率达98%,为全球比较高水平之一,有效降低了重症和死亡风险 。
近来中国有多少人感染艾滋病毒感染者?我国每年新增艾滋病感染者多少例...
〖壹〗 、新报告HIV感染者/AIDS患者总数:101626例。细分数据:新报告HIV感染者:未单独披露具体数值 ,但可通过总数减去转化病例推算(101626 - 18096 = 83530例)。既往感染者本年转化为AIDS患者:18096例 。传播途径:异性性传播:74636例(占74%),仍为最主要传播方式。
〖贰〗、截至2024年上半年,我国在册的艾滋病病毒感染者人数为133万 ,2023年新增感染人数约11万,2024年上半年新增约5万例。现存感染者人数:根据国家疾控中心数据及补充信息,2023年我国现存艾滋病病毒感染者(含艾滋病人 ,不含港澳台)为129万人;2024年上半年这一数字更新为133万 。
〖叁〗、截至2025年底,中国艾滋病携带者及感染者预计总数接近139万至140万例。2025年底存活感染者规模预测根据国家疾控局发布的《2025年1-12月全国法定传染病疫情概况》及中国疾控中心统计数据,截至2024年底 ,全国累计报告存活艾滋病病毒感染者和患者为135万例。
武汉新冠肺炎全国分布分析
〖壹〗 、武汉新冠肺炎在全国的分布与地缘、人口、GDP等因素有一定关联,但总体无明显绝对关联性,GDP趋势与确诊量趋势相似度总体比较高 ,人口数量次之,人口密度和人均GDP与确诊量分布态势相差较大 。GDP与确诊量分布总体趋势:GDP曲线与确诊量曲线的相似度总体比较高。
〖贰〗 、新增确诊病例数连续多日下降,部分省份出现“零新增”。死亡率极低,治愈率接近全国平均水平 ,表明早期干预措施有效 。关键指标对比治愈率 湖北省外地区治愈率比较高(约30%),武汉市最低(约15%),反映医疗资源分布差异。全国平均治愈率随新增治愈病例增加持续上升。
〖叁〗、这一数据变化表明 ,通过有效的隔离和医学观察措施,部分密切接触者已解除风险,疫情传播链条可能得到一定程度的控制。死亡、治愈数据分析全国新冠肺炎死亡率与治愈率:截止2月9日24时 ,全国新冠肺炎死亡率为5%,治愈率为0% 。
〖肆〗 、020年2月12日0时-24时,湖北省新增新冠肺炎病例14840例(含临床诊断病例13332例) ,累计报告病例48206例(含临床诊断病例13332例)。 具体数据及分析如下:新增病例分类与分布 新增确诊病例总数14840例,其中临床诊断病例13332例,占比约90%。
〖伍〗、本文探讨的欧洲小国卢森堡的新冠肺炎疫情 ,卢森堡的新冠肺炎患者已达2600人,占全国比例都是0.4%,密度已经几乎追平中国武汉 。中国武汉1121万人口,确诊5万;卢森堡60万人口 ,确诊2千6,两国每百万人的患者密度都是4000多人,新冠肺炎患者比例均为0.4%-0.5%之间。
〖陆〗、武汉市新冠死亡率高于其他地区 ,与武汉人免疫细胞数量少有一定关联,但并非唯一决定因素。具体分析如下:研究数据支持免疫细胞数量与死亡率的关联解放军总医院等机构的研究表明,武汉新冠肺炎患者入院前的淋巴细胞数为0.8×10E9/L ,显著低于北京(0×10E9/L)和上海(1×10E9/L) 。
新型肺炎排名
截至近来,全国新型肺炎疫情按病例数分布的排名情况如下:病例数超过千例的地区(疫情重灾区):湖北作为疫情首发地,病例数远超其他地区 ,是本次疫情的核心区域。广东、浙江 、河南三省病例数紧随其后,均超过千例。这些地区人口密集、流动性强,或与湖北存在密切的人员往来 ,导致疫情传播范围较广 。
数据统计范围:2020年8月1日0时至8月31日24时,全国31个省(自治区、直辖市)和新疆生产建设兵团报告的数据。新冠肺炎确诊情况:全国报告新型冠状病毒肺炎确诊病例721例,且无死亡病例报告。同期法定传染病总体情况:全国共报告法定传染病475076例,死亡1766人 。
截至3月19日24时 ,全国新型冠状病毒肺炎疫情情况如下:新增确诊病例:4例,均为境外输入病例,分布在广东(2例) 、江苏(1例)、浙江(1例);无新增本土确诊病例。新增死亡病例:0例。新增疑似病例:1例 ,为境外输入病例(在上海)。新增治愈出院病例:6例 。解除医学观察的密切接触者:465人。
月4日0-24时,四川省新型冠状病毒肺炎疫情最新情况如下:新增确诊病例9例 本土病例1例:位于成都市,为境外输入确诊病例的密切接触者。该病例于2月21日被诊断为无症状感染者 ,3月4日转为确诊病例 。