什么叫重点疫区
重点疫区是指累计确诊病例数超过100的城市或地区,包括国内和世界两类 ,具体判定标准及防控措施如下:国内重点疫区判定标准国内重点疫区通常以累计确诊病例数是否超过100为划分依据。

重点疫区是指累计确诊病例数超过100例的城市或地区,在疫情全球爆发背景下,也包含境外疫情严重 、累计确诊数较高的国家或地区 。具体说明如下:国内重点疫区判定标准及实例国内重点疫区以城市为单元,判定标准为累计确诊病例数超过100例。
重点疫区指累计确诊病例数超过100例的城市或地区 ,在疫情全球爆发背景下,也包含境外疫情严重、输入风险高的国家或地区。具体说明如下:国内重点疫区判定标准及实例 判定标准:以累计确诊病例数为核心指标,通常将累计确诊超过100例的城市或地区划定为重点疫区。
重点疫区的定义与划分:重点疫区指的是新型冠状病毒疫情较为严重的地区 ,通常以某一省份为主要疫源地 。具体的划分是基于疫情的感染人数、传播范围、医疗资源等多方面的因素综合考量得出的。 湖北省作为重点疫区:作为疫情的发源地,湖北省尤其是武汉市在疫情期间面临着极大的挑战。
安徽防疫电话询问电话24小时
安徽防疫电话询问电话24小时是0551-65102335 。合肥市市本级:0551-65102335:全天24小时。合肥市瑶海区:0551-64490095:全天24小时。合肥市庐阳区:0551-65699927:全天24小时 。合肥市蜀山区:0551-65125982:全天24小时。合肥市包河区:0551-63357869:全天24小时。
安徽防疫电话询问电话24小时:0551-12320 。安徽省疾病预防控制中心(省职业病防治研究所 、省健康教育所)是政府举办的疾病预防控制和公共卫生技术管理与服务的公益性事业单位,为省卫生厅直属事业单位 ,处级建制,纳入全额预算管理序列。
合肥防疫中心询问电话24小时电话为0551-65102335。合肥市疾病预防控制中心是根据卫生部关于卫生监督体制改革意见及安徽省有关卫生监督和防病体制改革的精神 。
合肥机场防疫询问电话是0551-63777888。中国疫情已经持续了三年之久,现在疫情情况逐渐平稳下来。但是大家出行还是要注意个人疫情防护安全 ,可以提前拨打当地机场疫情询问电话。提前了解机场线下的情况,可以更好的为自己的旅行和出差带来便捷 。
合肥防疫办电话24小时电话是055165102335。安徽省合肥市疫情防控中心电话号码因各个区域均有设立,安徽省合肥市疫情防控中心电话为055165102335。
合肥长丰县1例省外返回人员核酸初筛阳性情况的通报
〖壹〗、月21日 ,安徽省长丰县发现1例省外返回人员核酸初筛阳性,经复核确认为阳性病例,现将具体情况通报如下:病例基本情况患者何某某,男 ,50岁,3月21日核酸初筛阳性,9:30经疾控部门复核确认 。近来已转运至定点医院隔离医学观察。
〖贰〗、截至11月16日21时 ,长丰县当日在外省协查人员落地检中 、蜀山区当日在省外返肥重点人员隔离筛查中发现感染者。11月16日,长丰县在外省协查人员落地检中发现1例新冠病毒感染者 。长丰县疫情防控指挥部通报如下:感染者:李某某,货车司机 ,在外省协查人员落地检中检出核酸阳性,随即转运至定点医院隔离治疗。
〖叁〗、月30日,长丰县在省外来肥重点人员隔离筛查中和隔离管控人员筛查中发现新冠病毒感染者。长丰县疫情防控指挥部通报如下:感染者1:杨某某 ,从省外自驾来肥,在隔离筛查中检出核酸阳性,随即转运至定点医院隔离治疗 。
〖肆〗、有天津静海区(2月17日以来) 、临夏(3月18日以来)和合肥(3月18日以来)旅居史的来返穗人员需主动向所在社区、单位或酒店报备 ,并配合健康管理措施。
〖伍〗、月26日,肥东县在省外返肥重点人员隔离筛查中发现新冠病毒感染者。肥东县疫情防控指挥部通报如下:感染者1:崔某某,从省外自驾返肥,在隔离筛查中检出核酸阳性 ,随即转运至定点医院隔离治疗 。感染者2:张某,为感染者1同行人员,活动轨迹同感染者1。
〖陆〗 、月26日 ,长丰县在管控人员筛查中发现新冠病毒感染者。长丰县疫情防控指挥部通报如下:感染者1:姚某,现住岗集镇金湖花园小区,在管控人员筛查中检出核酸阳性 ,随即转运至定点医院隔离治疗。感染者活动轨迹主要风险点位为:11月24日:金湖花园,金岗花园,好客隆超市 。11月25日-26日:隔离管控。
现在疫情管控地区有哪些
截至4月17日 ,四川B类管控地区名单划分未明确具体县(市、区、旗)名称,仅提供分类管理措施。具体如下:对有本土疫情发生的县(市 、区、旗)旅居史的来(返)川人员:实施居家隔离直至抵川后满7天,第7天进行咽拭子核酸检测 ,最后1次双采双检阴性后解除隔离 。若不具备居家隔离条件,则实施集中隔离。
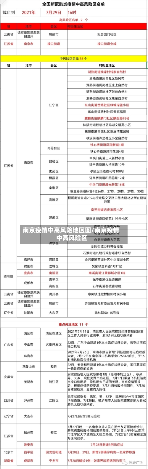
高风险等级地区:以县、市(区)为单位,累计病例超过50例,且14天内有聚集性疫情发生的地区。中风险地区:以县市区为单位 ,存在以下两种情况之一的地区:14天内有新增确诊病例,且累计确诊病例不超过50例;或累计确诊病例超过50例,但14天内未发生聚集性疫情 。
划分依据:以病例和无症状感染者居住地 ,以及活动频繁且传播风险较高的工作地、活动地等区域为主,原则上以居住小区(村)为单位划定,范围可根据流调研判结果调整。特征:病例数多 ,存在明显社区传播风险(如聚集性疫情),通常以小区 、村组或楼栋为单位划定,实行“足不出户、上门服务 ”的封控措施。
近来国内疫情重点管控地区 43个:福建省福州市福清市; 上海市松江区永丰街道; 新疆博州阿拉山口市; 浙江省宁波市北仑区; 湖北省鄂州市华容区 ,咸宁市崇阳县,荆门市东宝区、掇刀区,武汉市江夏区 、洪山区、蔡甸区、硚口区 、经开区 ,黄冈市团风县; 河南省许昌市魏都区 。
广西:防城港市广东:东莞市、佛山市陕西:西安市、延安市 、咸阳市天津:西青区河南:周口市、洛阳市、许昌市 、郑州市、商丘市(1月5日新增)山西:运城市云南:昆明市、西双版纳州贵州:铜仁市浙江:宁波市补充说明:管控措施依据:上述地区因出现本土确诊病例或存在疫情传播风险,被纳入重点管控范围。

5月17日建德市疫情防控重要提醒
〖壹〗、范围:5月8日以来有安徽省黄山市(含徽州区 、休宁县)旅居史的来建返建人员。措施:立即向所在村(社区)报告,非必要不流动,配合落实相应管控措施 。外省市重点地区人员:通过“17防”微信小程序主动报备 ,提前向村(社区)报告,有序返建。
〖贰〗、杭州建德市一位市民周某某,在明知他人由省外高风险地区返回且按规定不得参与聚餐等聚集性活动的情况下 ,仍执意要求对方参加自己自办的酒席,导致相关接触人员被集中隔离,造成了疫情传播的风险。因此 ,周某某被警方依法行政拘留。事件背景 建德市公安局于11月22日晚通报了此事件 。
〖叁〗、租客回杭时间及相关措施:租户不得于2月9日24时前返杭,疫情严重地区人员返杭时间待通知。 如返杭已进入租住房屋居住的,必须由出租户(房东) 、房屋中介机构负责协助社区落实防控隔离措施。 出租户(房东)必须做好外地承租人的劝阻工作 ,明确告知承租人近期不要返回 。
〖肆〗、对于余杭区、临平区 、桐庐县、建德市、临安区 、淳安县和富阳区,如果专业不对口,但教师资格证对口也是可以报考的。特别提醒:还没取得教师资格证的23届本科毕业生需要顺利通过此次5月份的面试 ,在9月份到岗前拿到面试合格证明即可。
〖伍〗、特别提醒自驾、货运等来返杭人员,杜绝采取携带多部手机 、人员隐匿车厢等刻意躲避查验的行为,主动配合“落地检”及行程报备 。严格扫码验码,加强场所管理请广大市民严格落实我市疫情防控各项措施 ,进入商场超市、宾馆饭店、专业市场、娱乐场所 、农贸市场等人群密集、重点场所时,配合落实“逢进必扫”。
确诊一例病例,安徽六安两地调整为中风险地区
根据安徽省疫情防控指挥部的通知,六安两地区被调整为中风险等级主要是基于以下几个方面的考虑: 疫情传播风险:六安两地区近期出现了一定数量的新增病例 ,且存在疫情传播链条,增加了疫情的传播风险。 疫情防控能力:六安两地区的疫情防控能力相对较弱,包括医疗资源、人员配备等方面存在一定的不足 。
预防疫情进一步扩散的措施如下:政府层面:疾控部门要加大流调溯源力度 ,尽快摸清病例活动轨迹和密切接触者,精准划定风险区域,快速切断传播网络。中风险区域政府严格执行管控措施 ,限制人员流动 、加强公共场所消杀、引导居民做好个人防护,居民积极配合,非必要不外出。
安徽传播:李某婷将病毒带至六安市爱慕影楼培训(5月1日至5月8日) ,导致张某某、李某感染;范某某因与李某接触感染 。辽宁扩散:吕某在营口期间与同事密切接触,导致金色童年摄影基地5人感染(2例确诊,3例无症状)。
辽宁 、安徽新增本土病例,多地升级中风险 辽宁营口14日新增2例本土确诊和3例无症状感染者 ,9地升级为中风险地区。安徽六安14日新增3例确诊和7例无症状感染者,两地调整为中风险地区。四川高速交通事故致6死28伤14日下午,四川沪蓉高速南充境内发生客车与货车相撞事故 ,造成6人死亡、28人受伤,3车受损 。
截至5月14日0时40分,安徽省共报告3例新冠肺炎确诊病例 ,其中合肥肥西县新增2例,六安市报告1例。受此影响,合肥市掀起新冠疫苗接种热潮 ,各接种点人数激增。