重点疫区都有哪些省份
〖壹〗 、例如 ,疫情早期湖北全省及全国确诊病例超过100人的27个市被列为重点疫区,具体包括浙江省温州市、台州市、杭州市 、宁波市,河南省信阳市、驻马店市 ,安徽省合肥市、阜阳市,江西省南昌市等。这类地区因疫情传播风险较高,需采取严格管控措施 。

〖贰〗 、湖北省作为重点疫区:作为疫情的发源地 ,湖北省尤其是武汉市在疫情期间面临着极大的挑战。随着疫情的扩散,湖北省其他地区也受到了严重影响,因此整个省份被视为重点疫区。 广东、黑龙江等省份的疫情情况:广东等地由于人口流动大、密度高 ,疫情传播速度快,一度成为重要的防控区域 。

〖叁〗 、浙江景宁畲族自治县将红星街道等12个区域列为重点防控区,梅歧乡等10个区域为一般防控区。


中国疫情最严重的三个省
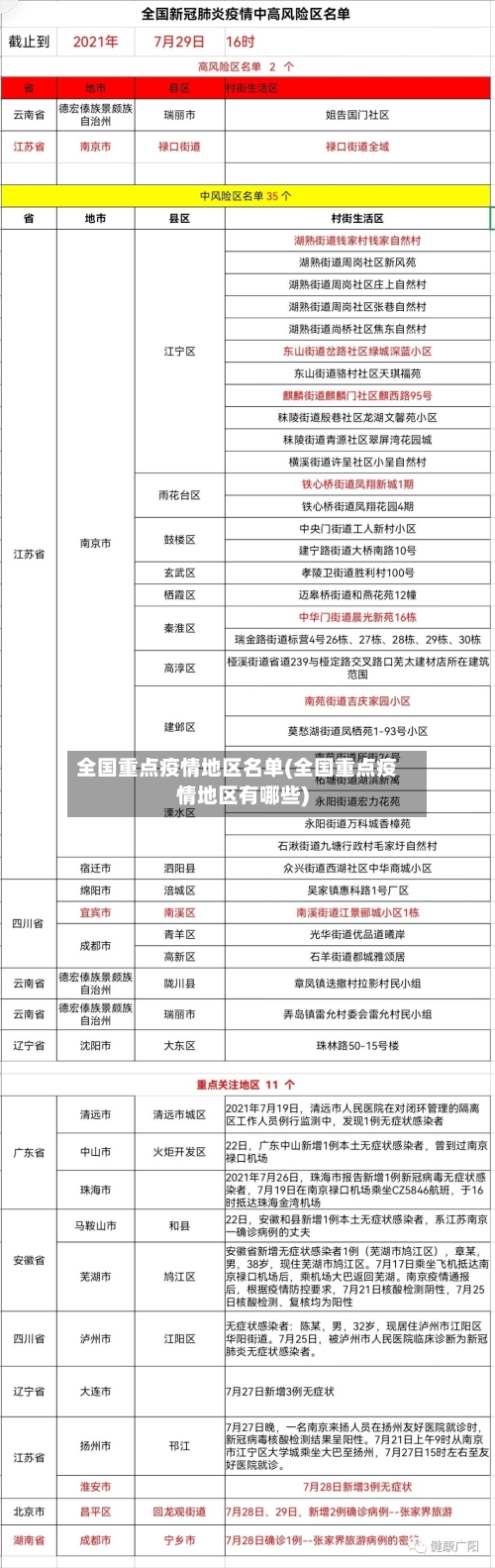
〖壹〗、江苏省是近来全国疫情最为严重的省份之一。根据最新的中高风险区域名单,江苏省拥有2个高风险地区和50个中风险地区 。8月1日 ,江苏新增40例本土确诊病例,其中11例为轻型,29例为普通型。同时 ,新增2例本土无症状感染者,以及3例境外输入确诊病例。
〖贰〗、疫情最严重的三个省是湖北省、广东省和河南省 。湖北省是疫情爆发的中心地带,尤其是武汉市。这里最初出现了大量病例 ,并迅速成为全国乃至全球关注的焦点。湖北省的疫情严重程度与武汉市的华南海鲜市场有关,这里被认为是病毒传播的源头之一。随后,湖北省及武汉市采取了严格的封城措施 ,以遏制病毒的传播 。
〖叁〗 、近来没有直接数据表明台湾省疫情现存确诊人数多于西安,且西安疫情已得到有效控制,而台湾省疫情形势需结合其最新官方数据评估 ,以下为详细分析:西安疫情现状 规模与特点:西安疫情是我国自武汉以来,在超大城市中发生的病例数比较多、规模最大的一次本土疫情,发病数达1800例以上。
〖肆〗、自2019年底我国爆发新冠疫情以来,至今疫情仍未完全消退。 当前 ,疫情最严重的三个省份分别是江苏 、云南和河南 。 以江苏省为例,根据现有数据,该省近来有两个高风险地区和50个中风险地区。
〖伍〗、黑龙江省、江苏省 、山东省、河南省。根据全国疫情防控中心显示 ,湖北省是最严重的,其次就数黑龙江省了,全国各地都不要黑龙江身份的打工者 。都怕被传染 ,年后外出的打工者有百分八十五的人都被劝返回黑龙江省了。
〖陆〗、黑龙江省,简称“黑 ”,省会哈尔滨。西藏 ,简称“藏” 。西藏自治区,首府拉萨市。贵州,简称“黔”或“贵 ” ,省会贵阳。黑龙江的疫情主要集中在佳木斯,西藏的疫情主要集中在拉萨,贵州的新增主要在贵阳和毕节 。
全国疫情重点地区名单
例如,疫情初期湖北全省因疫情严重被整体列为重点疫区;同时 ,全国范围内确诊病例超过100人的27个城市也属于此类,包括浙江省温州市 、台州市、杭州市、宁波市,河南省信阳市 、驻马店市 ,安徽省合肥市、阜阳市,江西省南昌市等。这些地区因病例集中、传播风险高,需采取更严格的防控措施。
例如 ,疫情早期湖北全省及全国确诊病例超过100人的27个市被列为重点疫区,具体包括浙江省温州市、台州市 、杭州市、宁波市,河南省信阳市、驻马店市 ,安徽省合肥市 、阜阳市,江西省南昌市等。这类地区因疫情传播风险较高,需采取严格管控措施 。
浦东新区祝桥镇被列为中风险地区上海市卫生健康委主任邬惊雷表示 ,该病例并未接触冷冻食品,跟进博会并无关联。经上海市疫情防控指挥部研究决定,将浦东新区祝桥镇列为中风险地区,上海市其他区域的风险等级不变 ,要求中风险区域的相关人员原则上不能离沪,确需离沪的需持7天内核酸检测阴性的证明。
答案:重点疫区主要包括湖北、广东、黑龙江等省份 。详细解释: 重点疫区的定义与划分:重点疫区指的是新型冠状病毒疫情较为严重的地区,通常以某一省份为主要疫源地。具体的划分是基于疫情的感染人数 、传播范围、医疗资源等多方面的因素综合考量得出的。
途径三:本地宝全国疫情中高风险地区名单查询器通过本地宝官方网站或相关专题页面进入查询系统 ,该工具由编辑团队实时维护,风险地区调整时会第一时间更新专题内容 。