专家:南京确诊病例绝大部分打过疫苗,总体症状较轻!已关联4省4地,41人...
〖壹〗、南京确诊病例绝大部分接种过疫苗 ,总体症状较轻,近来无重症病例出现,已关联4省4地共41人感染。疫苗接种情况与症状表现绝大多数确诊病例已接种疫苗:根据东南大学附属中大医院重症医学科主任杨毅的介绍,南京此轮疫情中 ,绝大部分确诊病例均接种过新冠疫苗,仅1例未满18岁的青年因年龄限制未接种 。

〖贰〗 、南京确诊患者病例感染新冠,专家称接种者病程短暂 ,全部为轻症。

〖叁〗、东南大学附属中大医院重症医学专家杨毅接受采访时称,近来来看,此次新冠肺炎确诊病例的病情总体平稳 ,以轻型和普通型为主,近来没有重症病例出现。近来这些病例中,绝大部分都接种过疫苗 ,只有一例不满18岁没有接种。

〖肆〗、例如,Delta、Omicron等变异株的刺突蛋白与原始毒株差异较大,可能使疫苗诱导的抗体识别能力下降 ,或降低T细胞的反应效率 。尽管如此,疫苗仍能通过识别病毒的其他部分或整体结构,或通过T细胞的非特异性反应,维持对重症的防护能力。
〖伍〗 、这给疫情的防控造成了不小压力。截至23日12时 ,南京此轮疫情已关联4省4地,分别是辽宁沈阳、广东中山、安徽和县 、江苏宿迁,这些地方均报告22日发现与南京相关联的无症状感染者——宿迁通报 ,吕某(女, 34岁)在泗阳县一家服装店工作,17日从南京禄口机场返宿 。
〖陆〗、新冠肺炎救治专家、东南大学附属中大医院重症医学科主任杨毅介绍 ,南京这次新冠肺炎确诊病例中,绝大部分都接种过疫苗,只有一例不满 18 岁青年人没有接种。杨毅同时指出 ,近来来看,这次确诊病例病情总体平稳,以轻型和普通型为主 ,近来没有重症病例出现。
暑期将近,跨省出行这些地区不再查核酸
〖壹〗 、暑期跨省出行,江苏多地及海南部分地区对特定人员不再查验核酸证明,具体如下:江苏多地政策调整概况:6月25日及26日,江苏南京、徐州、常州 、苏州、连云港等多地调整防疫政策 ,对低风险地区或全域低风险地区来(返)人员实行自由流动措施 。
〖贰〗、江苏多地 低风险地区人员自由流动,不再查验核酸证明。6月20日,江苏省交通运输厅官方网站发布 ,在“两站一场 ”出口处查验旅客行程卡,对不带“*”人员,直接放行。
〖叁〗 、而且去到北京以后不能聚会 ,不能聚餐,需要及时的做核酸检测 。在河南当地旅行的事情已经暂停了,将近三个多月的时间 ,对于喜欢外出旅行的人员。在了解到了可以跨省出行时,就会觉得是一件非常高兴的事情,高兴之余再考虑出门旅行时还是需要注意好个人的防护问题。
〖肆〗、国内游市场从去年11月份开始 ,到现在已经停滞将近8个月的时间,整个行业都已快到了弹尽粮绝的地步, 旅游 业不能在失去暑期国内游市场了 。虽然近来各省文旅部门陆续宣布恢复了 旅游 企业的跨省游业务,但受制于各地的出行防疫政策 ,跨省游恢复最终落地还需要各地相关部门的支持。
〖伍〗、国内游市场进入新常态上海和北京的陆续恢复,标志着国内游市场开始进入全线恢复的新常态。此外,本周湖北、宁夏 、青海三地集中宣布恢复旅游企业的跨省团队游业务。至此 ,由文旅部牵头、全国30余个省区跟进的“跨省游恢复”政策正式落地 。
〖陆〗、暑期将近,为做好防疫需采取以下措施:应检尽检:为了更安全地迎接暑期来临,应遵循应检尽检的原则。核酸检测是及时发现新冠病毒感染者 、有效切断传播途径、防止疫情扩散的重要手段之一。通过应检尽检 ,可以尽早发现潜在的感染者,避免疫情在更大范围内传播,保障公众的健康安全 。
出江苏省要隔离吗
〖壹〗、出江苏省不需要隔离 ,但可能会需要核酸检测。以下是详细说明:出省隔离要求:近来政策下,出江苏省无需隔离,但需以目的地具体防疫要求为准。例如 ,部分省份可能对来自江苏的人员实施健康监测或居家观察措施 。核酸检测要求:部分地区可能要求提供48小时内核酸检测阴性证明,尤其是前往中高风险地区或跨省长途旅行时。
〖贰〗 、苏州:需遵守“苏州疫情进出苏规定”,可能包括分类管控措施(如中高风险地区人员隔离要求),需根据风险等级准备相应材料。南通:需借鉴“进出南通最新隔离政策 ” ,可能涉及隔离时长、核酸检测频次等要求,需提前规划行程 。
〖叁〗、近来无法直接确认坐飞机去江苏是否需要“7+7”隔离措施,需根据出发地疫情风险等级 、个人健康状况及江苏当地最新政策综合判断。 以下为具体分析:“7+7”隔离措施的含义“7+7 ”通常指7天集中隔离医学观察+7天居家健康监测 ,是针对中高风险地区或特定涉疫风险人员的防控措施。
〖肆〗、江苏省:14天集中隔离+7天居家隔离 。苏州市:10天集中隔离+7天居家隔离。贵州省:14天集中隔离+14天居家健康监测。陕西省:21天集中隔离+7天居家隔离。安徽省:14天集中隔离+7天居家隔离+7天健康管理 。深圳市:14天集中隔离+7天居家健康监测。
〖伍〗、省委统一规定:学生暑期不能离开江苏省。是为了防控疫情的需要,保护广大学生的安全的决定,是对人对已对大家的大好事 ,作为江苏人应全力配合和支持,确保江苏的安全环境 。
〖陆〗 、低风险地区,不需要隔离 ,仅仅需要核酸检测证明啦!但是如果是中高风险或者当地没有发布疫情解除的相关公告的话 去外地还是要被集中隔离或者居家隔离的。

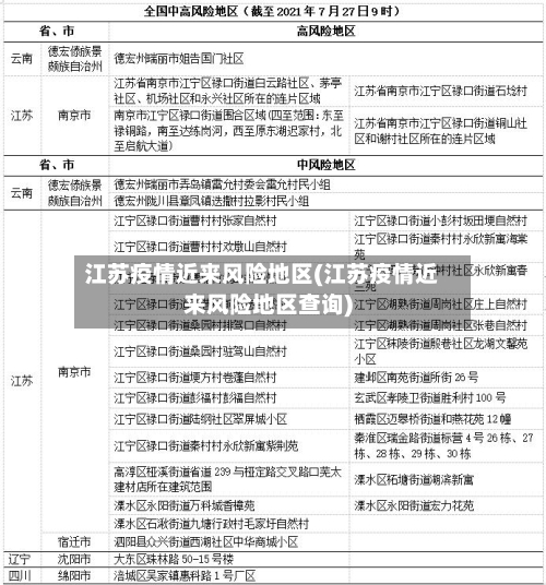
新一轮疫情波及20省38市,全国高中风险地区“5+66”,本轮疫情由多个不...
〖壹〗、截至11月6日19时,新一轮疫情已波及20个省(自治区、直辖市)38个市,全国现有高风险地区5个、中风险地区66个 ,本轮疫情由多个不关联的境外输入源头引发。
〖贰〗 、截至11月2日19时,新一轮疫情波及17省34市,全国高中风险地区为“3+43 ”,重庆、成都均通报新增本土确诊病例 。
〖叁〗、南京市此次疫情由德尔塔毒株引起 ,截至7月26日24时,全市累计报告本土确诊病例106例,本土无症状感染者6例 ,且已开展多轮全员核酸检测,第三轮全员核酸检测也在提前准备中。疫情基本情况病毒毒株:引起这次疫情的病毒毒株是德尔塔毒株。
〖肆〗 、近来国内疫情形势较为严峻,而根据国务院客户端APP对全国疫情中高风险地区目录调整的情况 ,截止到12月19日24时31省区市高风险地区有13个,中风险地区有58个,具体的中国风险名单如下 。
〖伍〗、无新增死亡病例。无新增疑似病例。广西疫情溯源广西百色本轮疫情传播链条清晰 ,首发病例在省外感染的可能性大,近来病毒基因测序仍是奥密克戎变异株 。疫情由一起德保县都安乡聚集性活动引发,形成以德保县为主要传播地的聚集性疫情 ,呈现局部聚集、多点散发态势,并出现外溢到多个市县的情况。
〖陆〗 、河南郑州疫情最新通报防控政策管控通知通告消息分级分类管理(一)全域内除防外溢临时管控区、风险小区和风险单元外,恢复正常生产生活秩序,实施常态化疫情防控措施。居民要自觉遵守疫情防控要求 ,戴口罩、扫码 、出行时查验24小时内核酸检测阴性证明,不得前往涉疫区域。