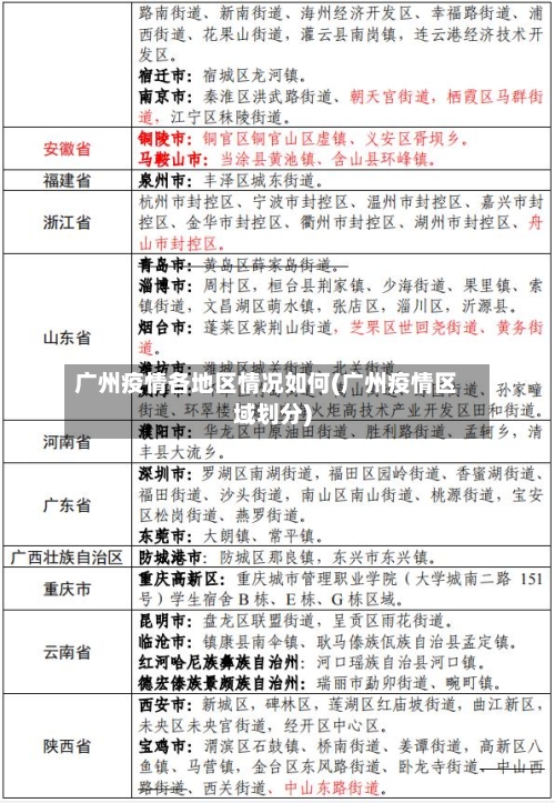
广州疫情各区具体情况?
截至2月9日24时,广东省新增新冠肺炎确诊病例31例,其中广州市新增9例 ,涉及海珠区、白云区、黄埔区 、荔湾区、天河区共5个区的9个小区或场所(具体场所未完全公开)。以下是详细情况:广东省整体情况 2月9日0-24时,全省新增确诊病例31例,累计确诊病例1151例 。

海珠区:海珠区单日新增2960例 ,仍高度集中在凤阳街康鹭片区、华洲街龙潭片区 、南洲街大塘片区、赤岗街客村片区的高风险管控区。近两日,海珠区社会面未发现新增感染者。荔湾区:荔湾区站前街、西村街 、南源街疫情趋于稳定,桥中街、龙津街等昨日有散发零星阳性个案 ,存在社区传播风险 。

高风险地区调整背景调整情况:6月2日,广州市卫健委官方网站发布消息,荔湾区白鹤洞街、中南街由中风险地区调整为高风险地区。这是自4月29日瑞丽市高风险地区降级后 ,全国再次出现高风险地区。调整依据:广州此轮疫情感染毒株为印度发现的新冠病毒变异株,传播速度极快,社区传播风险显著增加 。

自2022年4月22日起 ,广州市中风险地区清零。
广东疫情最严重的地方
广东疫情最严重的地方是广州市。具体而言:广州市整体情况:作为广东省的省会和经济中心,广州市人员流动频繁,与国内外交往密切,多次成为疫情的重灾区 ,感染人数和疫情传播速度在广东省内位居前列 。广州市内部差异:在广州市内部,天河区 、白云区和越秀区等人口密集区域曾一度是疫情最为严重的地区。
广东最严重的疫情区域是广州市。广州市作为广东省的省会和经济中心,人口密集且流动性大 ,这为疫情的传播提供了便利条件 。在过去几年中,尤其是新冠病毒首次爆发时,广州市曾多次面临疫情的严峻挑战。
综上所述 ,广东最严重的疫情主要集中在广州市。面对疫情挑战,广州市政府和市民齐心协力,采取了一系列有效措施 ,为疫情防控作出了积极贡献。
广州疫情有没有升风险?
〖壹〗、调整依据:广州此轮疫情感染毒株为印度发现的新冠病毒变异株,传播速度极快,社区传播风险显著增加 。流调结果显示 ,感染者之间存在明确传播链条,区域聚集现象明显。广州疫情防控的四大难点境外输入压力巨大 广州白云机场2020年旅客吞吐量全国第一,境外输入病例风险高。
〖贰〗、截至2021年12月13日15时30分,广州市越秀区全区仍为低风险地区 ,并非中风险地区 。以下是详细说明:风险等级确认根据公开信息,2021年12月13日越秀区在例行健康监测中发现1名入境隔离期满返穗居家隔离人员核酸检测呈阳性,但该事件未导致全区风险等级调整 ,越秀区仍维持低风险状态。
〖叁〗 、近来广州市各地均为疫情低风险地区,暂时没有升风险,但存在一定潜在风险需关注。 具体分析如下:当前风险等级情况根据公开信息 ,自2022年4月22日起,广州市白云区此前划定的3个中风险地区(三元里大道鸿盈汇大厦、人和镇迪鹿酒吧、黄石街道江夏灯饰建材城)已全部调整为低风险地区 。
〖肆〗、疏解背景与紧迫性广州市海珠区多个管控区因长期封闭管理,出现街面聚集 、人员冲卡等现象 ,社会管理压力增大。同时,白云、天河、番禺 、增城等区聚集性疫情频发,社会面病例上升 ,隔离资源紧张。为缓解风险区域压力,广州决定启动全市范围的风险区域人员返乡疏解工作 。
