今日全国疫情中高风险地区查询
〖壹〗、最新全国风险地区名单可通过本地宝——全国疫情中高风险地区名单查询器实时查询。查询平台:本地宝——全国疫情中高风险地区名单查询器查询入口:点击进入(实时更新)本地宝的全国疫情风险等级名单查询系统由小编们实时维护,风险地区有调整时会第一时间更新专题 ,确保用户获取的信息准确且及时 。

〖贰〗 、具体步骤:进入小程序入口打开微信,点击底部导航栏的“发现”选项,选取“小程序”功能。搜索政务平台在小程序搜索框中输入“国家政务服务平台 ” ,或通过历史记录找到该小程序并进入。选取风险查询功能在小程序首页找到“各地疫情风险等级查询”入口,点击进入查询页面 。

〖叁〗、搜索并进入国家政务服务平台在小程序搜索框中输入“国家政务服务平台”,点击搜索结果中的官方小程序进入。选取疫情风险等级查询功能进入平台后 ,找到“各地疫情风险等级查询 ”服务模块并点击。

广州中风险地区清零(2022年4月22日)
自2022年4月22日起,广州市中风险地区清零 。
近来广州市各地均为疫情低风险地区,暂时没有升风险 ,但存在一定潜在风险需关注。 具体分析如下:当前风险等级情况根据公开信息,自2022年4月22日起,广州市白云区此前划定的3个中风险地区(三元里大道鸿盈汇大厦、人和镇迪鹿酒吧 、黄石街道江夏灯饰建材城)已全部调整为低风险地区。
022年4月22日起 ,广州三元里客运招呼站(原三元里客运站相关运营点)恢复正常运营 。具体说明如下:官方决策背景根据2022年4月22日广州市疫情防控新闻发布会通报,广州市全域已调整为低风险地区。基于此,市交通运输局决定自4月22日起恢复部分客运站点运营,以保障市民出行需求。
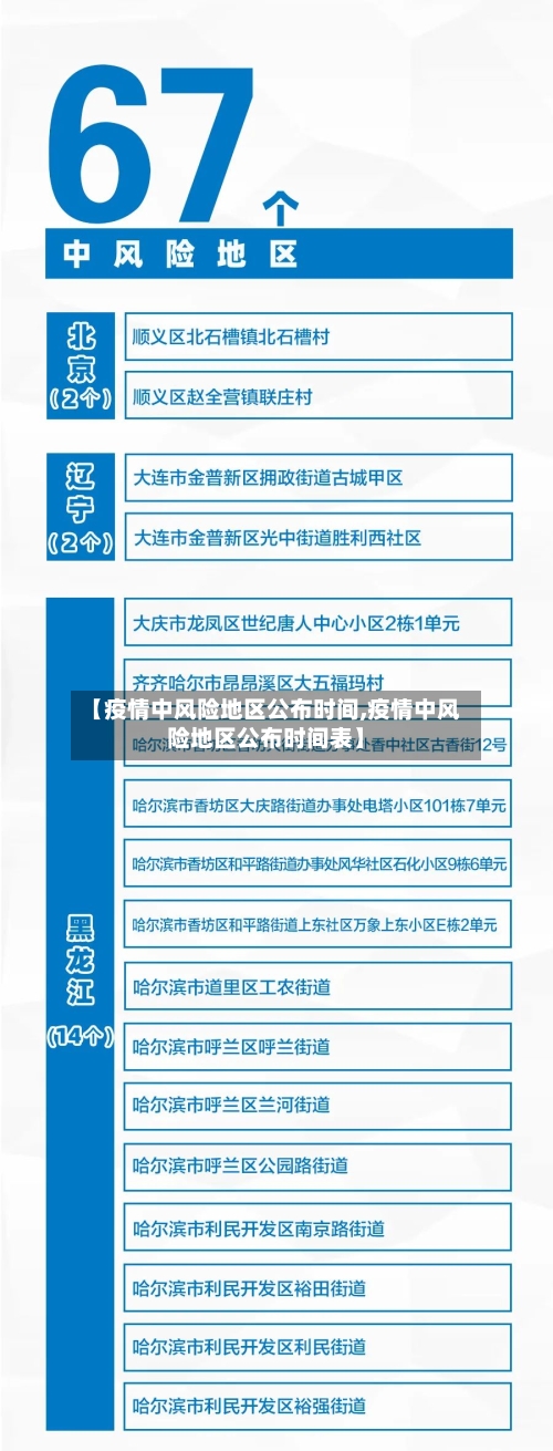
人和镇穗和东大街12号205 - 208迪鹿酒吧:自2022年4月12日起 ,根据广东省新冠肺炎防控指挥办疫情防控组相关通知,经广州市新冠肺炎防控指挥办同意,该区域由低风险地区调整为中风险地区 。
行程卡带*号的含义行程卡通过星号()标记城市名称 ,提示用户该城市在近14天内存在中风险或高风险区域。例如,广州市白云区三元里大道1008号鸿盈汇大厦自2022年4月9日起被调整为中风险地区,因此广州的行程卡会显示带号。这一标记仅反映地理风险分布 ,与个人健康状态无关。
中风险地区和高风险是如何界定的
〖壹〗、法律分析:低风险:无确诊病例或连续14天无新增确诊病例;中风险:14天内有新增确诊病例,累计确诊病例不超过50例,或累计确诊病例超过50例 ,14天内未发生聚集性疫情;高风险:累计病例超过50例,14天内有聚集性疫情发生 。
〖贰〗、中风险和高风险的划分主要基于分区分级标准,由各地根据疫情情况动态调整 ,近来没有统一固定的量化指标,但会综合考虑发病时间 、疫情传播风险等因素,以县区、街道等为基本单位进行划分并适时调整。划分基本单位:一般以县区、街道 、乡镇、社区等为基本单位进行分区分级。
〖叁〗、高风险地区:累计病例超过50例,14天内有聚集性疫情发生 。中风险地:14天内有新增确诊病例 ,累计确诊病例不超过50例,或累计确诊病例超过50例,14天内未发生聚集性疫情。低风险地区:无确诊病例或连续14天无新增确诊病例。根据三个维度来考虑 。一是地域 ,以街道 、乡镇为基本单位。
〖肆〗、高风险地区界定:累计病例数超过50例,且14天内有聚集性疫情发生。中风险地区标准:14天内新增确诊病例,累计不超过50例 ,或累计超过50例但14天内无聚集性疫情 。低风险地区特征:无确诊病例或连续14天无新增病例。
〖伍〗、安全状况:中高风险地区的安全状况是划分的重要标准之一。这包括犯罪率、袭击威胁 、等因素 。安全状况较差的地区通常被划分为高风险区,而相对较好的地区则被划分为中风险区。 稳定:稳定程度也是中高风险地区划分的重要指标。动荡和不稳定的地区往往存在较高的风险,而相对稳定的地区则风险较低。
〖陆〗、高风险地区是指本行政区域内累计确诊病例超过5例 ,14天内有聚集性疫情发生 。病例和无症状感染者居住地,以及活动频繁且疫情传播风险较高的工作地和活动地等区域,划为高风险区。原则上以居住小区(村)为单位划定 ,根据流调研判结果可调整风险区域范围。实行封控措施,期间“足不出户、上门服务” 。
中高风险地区每天几点更新
早上八点。中高风险会以防疫部门对到访地的认定而变化,各地方卫健委在检查完数据之后,会在早上八点更新本地的中高风险地区的标识 ,但数据更新有一定的时间差,具体时间以当地相关防疫部门更新时间为准。
青岛市行程码的星号标记更新时间通常取决于防疫部门对中高风险地区的认定及数据同步,一般在认定后24小时内完成更新 。具体说明如下:更新依据:行程卡星号标记的更新基于国家或地方卫健委对中高风险地区的最新认定结果。当青岛市内某区域被调整为中高风险地区时 ,系统会触发更新流程。
小时内更新 。星号标记会根据防疫部门对到访地的认定而变化,通常根据各地方卫健委最新发布的信息于24小时内更新中高风险地区的标星,数据更新有一定的时间差。如出现争议 ,建议您与相关防疫部门沟通,根据个人旅行车票 、住宿单据、社区证明等来确定自己的行程。每天早上8-10点,会统一更新前14天数据 。
小时。根据全国卫健委对于疫情防控的有关规定 ,为了实时的防控疫情,在24小时的间隔期内会将全国的中高风险地区按照有关划分进行更新。
11月3日,重庆3个地区划分为中风险区
〖壹〗、月3日重庆划定的3个中风险区分别是渝北区宝圣湖街道石盘河社区金石大道398号重庆星充新能源科技有限公司办公区 、渝北区龙塔街道黄龙路53号东原晴天见小区、长寿区菩提街道古镇社区西二支路88号中央公园小区一组团。
〖贰〗、截至11月3日,重庆中风险地区共有3个 ,具体名单如下:渝北区宝圣湖街道石盘河社区金石大道398号重庆星充新能源科技有限公司办公区该区域因疫情防控需要被划定为中风险区,需严格落实管控措施 。渝北区龙塔街道黄龙路53号东原晴天见小区此小区因出现疫情关联风险,被纳入中风险范围,居民需配合封闭管理。
〖叁〗 、为切实保障广大市民的生命安全和身体健康 ,按照《新型冠状病毒肺炎防控方案》相关规定,结合当前疫情防控形势,经疾控专家研判和区新型冠状病毒肺炎疫情防控工作指挥部研究 ,决定自2022年11月3日0时起,大足区部分区域划定为中风险区、临时管控区,具体如下:中风险区具体点位石马镇场镇范围。
〖肆〗、根据当前巴南区疫情防控工作需要 ,按照《新型冠状病毒肺炎防控方案》相关规定,经专家组研判和区疫情防控指挥部研究决定,自2022年11月3日22时起 ,在辖区内划定临时管控区 。现将有关事项通告如下:具体点位桥口坝温泉泳乐中心。
〖伍〗 、重庆两江新区新型冠状病毒肺炎疫情防控指挥部关于开展社会面核酸筛查的通告为保障广大市民身体健康,根据当前疫情防控形势,按照《关于开展中心城区社会面核酸筛查的通知》要求 ,中心城区将在11月3日、5日开展两轮社会面核酸筛查。经两江新区疫情防控指挥部研究,现将我区开展社会面核酸筛查的有关事项通告如下 。
湖北疫情风险等级评估报告出炉
〖壹〗、月29日,湖北首次发布《湖北省县(市、区)新冠肺炎疫情风险等级评估报告》,截至2020年2月28日24时 ,全省低风险县(市 、区)11个,中风险县(市、区)34个,高风险县(市、区)58个。 具体评估情况如下:评估标准低风险地区:无确诊病例或连续14天无新增确诊病例的县(市 、区)被划定为低风险地区。
〖贰〗、湖北省竹山县是中风险地区 。2022年2月29日 ,湖北省首次发布新冠肺炎疫情风险等级评估报告,按低风险、中风险 、高风险三个等级对所有103个县(市、区)进行等级评估。
〖叁〗、湖北疫情风险等级评估情况 2月29日首次发布的《湖北省县(市 、区)新冠肺炎疫情风险等级评估报告》,按低风险、中风险、高风险三个等级对湖北省所有103个县(市 、区)进行了等级评估。 低风险地区:无确诊病例或连续14天无新增确诊病例为低风险地区 。