疫情散发,春节还可以回家过年吗?官方最新回应,所有国人注意
今年春节是否可以回家过年需根据各地风险研判和防控政策决定 ,重点地区和人群需严格执行现行防控措施,其他人员出行应做好防护,避免“一刀切”政策 。官方总体方针:12月18日国务院联防联控机制新闻发布会明确 ,冬春季疫情防控坚持“动态清零 ”总方针,强调科学精准 、因地制宜、分类指导、分区施策。

春节能否回家过年需基于风险研判 、分类分区考虑,中高风险地区及所在县(市、区、旗)人员严格限制出行 ,其他地区应综合评估后制定政策,不能“一刀切”。当前疫情形势对春节出行的影响全球疫情压力:全球新冠肺炎确诊病例连续8周增长,77个国家和地区报告了奥密克戎变异株 ,我国外防输入压力持续增大 。

近来无法确定今年春节能否普遍顺利回家过年,但上海率先发布公告对元旦及春节期间活动进行严格管控,整体取决于疫情形势和防控措施落实情况。

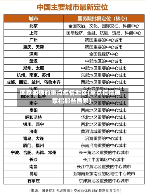
全国疫情“中高风险 ”地区一览
〖壹〗 、高风险地区 津南区辛庄镇林锦花园 津南区辛庄镇林绣花园 津南区咸水沽镇丰达园以上3个区域因疫情形势严峻被划定为高风险地区,需严格落实封控措施 ,包括人员足不出户、服务上门等。
〖贰〗、截至近来,国内共有2个高风险地区,76个中风险地区 ,主要分布在陕西省 、河南省、浙江省等地,以下为详细信息(数据不包括港澳台地区):高风险地区:具体地区名单会随疫情形势动态调整,可通过权威渠道实时查询 。
〖叁〗、通过全国疫情风险等级查询小程序进行查询。

湖北等7省外来务工人员回扬州要一律劝返,无锡也不让进!国家发改委...
〖壹〗、国家发改委明确表示 ,将湖北等7省划定为疫情重点地区并一律劝返外来务工人员的做法是不允许的。
〖贰〗 、发改委表示:将湖北等7个省份划定为疫情重点地区,要求这些地区的外来务工人员暂缓入内是不被允许的 。
截至4月5日本土疫情统计日报
截至4月5日(根据提供的前一日数据,即4月4日统计)的本土疫情统计日报核心信息如下:全国新增本土病例20472例 ,主要由上海疫情导致,病例分布呈现城市集中性特征。新增病例总体趋势全国昨日新增本土确诊病例20472例,较前一日继续明显增加 ,疫情仍处于高位运行阶段。
022年4月5日0-24时,江西省新增本土确诊病例2例,新增本土无症状感染者33例,具体通报内容如下:新增本土确诊病例情况 新增2例确诊病例均在南昌市 ,为隔离观察人员中发现,临床分型均为轻型。当日新增治愈出院12例(均在南昌市) 。
昌吉市新增2例 系一对母子,儿子曾与4月4日昌吉市报告的无症状感染者有直接接触史 ,在密切接触者排查中通过核酸检测发现。截至4月5日24时疫情数据:现有确诊病例3例:乌鲁木齐市米东区1例、水磨沟区1例、高新区1例。