2022年深圳疫情什么时候恢复正常?具体在哪个区?附疫情解封消息_百度...
〖壹〗、022年深圳疫情预计在3月下旬恢复正常,但具体以官方发布的解除通告为准 。此次疫情主要分布在龙岗区 、福田区、罗湖区、宝安区 ,2月20日零时起宝安区石岩街道相关区域已解封。 以下是详细信息:2022深圳疫情恢复正常时间深圳疫情预计在2022年3月下旬能恢复正常,但具体恢复时间需以官方发布的解除通告为准。

〖贰〗 、022年深圳部分区域于3月2日解封,全面解封时间预计在3月底左右 ,具体以官方通知为准 。
〖叁〗、022深圳预计全面解封日期是2022年4月上旬左右,具体解封时间需视疫情防控情况而定。附最新解封通知如下:2022深圳预计全面解封日期 深圳此轮疫情预计全面解封日期是2022年4月上旬左右。这一预测基于深圳疫情新增情况和全面解封的条件 。
〖肆〗、022年深圳实施了封城措施,封城7天 ,预计3月20日解封(无新增病例区域优先),具体解封时间需根据疫情防控形势动态调整。
〖伍〗 、深圳预计全面解封日期为2022年4月上旬左右。这一时间点是基于深圳当前疫情新增情况及全面解封条件的综合考量。深圳解封将遵循以下三个关键条件: 近14天内,全市区域内无新增病例或无症状感染者 。 最后一名密切接触者末次暴露已超过14天,或转运集中隔离超过4天且核酸检测为阴性。
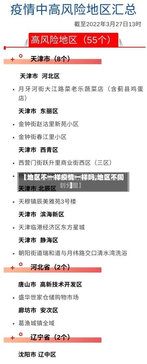
深圳疫情区域分布图各类查看入口盘点
〖壹〗、深圳疫情区域分布图可通过以下入口查看:深圳封控区、管控区、防范区地图 该地图直观呈现了深圳不同风险等级区域的分布情况 ,帮助市民快速了解所在区域或目的地区域的风险等级。
〖贰〗 、通过指定网址查看点击相关链接进入页面,即可查看深圳各区的封控区地图 。通过腾讯地图APP查看在腾讯地图APP中搜索关键词“封控区”“管控区 ”或“防范区”,即可查看“三区”分布情况。
〖叁〗、深圳尚未全部解封 ,福田区、南山区 、罗湖区等区域仍有部分封控区和管控区。封控区和管控区地图查询:可通过以下图片入口查看具体范围:福田区特殊管控措施:滨河路以南、侨城东路以东、红岭南路以西区域未实现社会面动态清零,管控措施由福田区疫情防控指挥部根据疫情形势另行公告 。
扩散周知!深圳新增2例病例!这些区域划分为中/高风险等级地区!
深圳7月6日0-24时新增2例病例,福田 、南山部分区域划为中/高风险地区。具体信息如下:新增病例基本情况 病例1:男性 ,40岁,居住于南山区沙河街道白石洲东三坊,在社区筛查中发现 ,诊断为新冠肺炎确诊病例(普通型)。病例2:女性,33岁,居住于福田区福田街道皇岗新村 ,在社区筛查中发现,诊断为新冠病毒无症状感染者 。
深圳市南山区属于低风险区吗
〖壹〗、深圳南山区属于低风险。深圳市南山区新型冠状病毒肺炎疫情防控指挥部办公室发布通告,将该区域调整为低风险地区。低风险地区深圳市福田区、罗湖区 、盐田区、南山区、宝安区 、龙岗区、龙华区、坪山区、光明区 、大鹏新区,所谓分区分级划分为低风险地区、中风险地区和高风险地区三类 。
〖贰〗、低风险区:南山区 、福田区除中高风险区外的其他区域为低风险区 ,需加强个人防护、避免聚集,并配合核酸检测。风险区管理要求 高风险区:连续7天无新增感染者,且第7天全员核酸检测均为阴性后 ,降为中风险区;后续3天无新增感染者,降为低风险区。
〖叁〗、022年10月1日起,广东省深圳市南山区在南山街道划定了高 、中、低风险区 ,具体依据及背景如下:划定依据:根据国务院应对新型冠状病毒肺炎疫情联防联控机制综合组制定的《新型冠状病毒肺炎疫情防控方案(第九版)》相关规定,结合南山区当前疫情防控工作需要,经专家组综合研判后作出划定。
〖肆〗、南山区属于低风险地区 。由此可见 ,近来深圳中风险地区只有两个地方,如果大家最近一段时间没有在这两个地方居住,或者经到这两个地方 ,就不会有隔离的风险。只需要持48小时以内阴性核酸证明就可以。
〖伍〗 、、防控等级管辖:低 二 。辖区:福田区、罗湖区 、盐田区、南山区、宝安区、龙岗区 、龙华区、坪山区、梁光区 、大鹏新区、神山特别合作区。三。预防和控制要求 『1』进一步协调深圳龙华疫情防控和经济社会发展 。_优化疫情防控策略,_增强针对性和有效性。

深圳龙岗属于什么风险地区
深圳龙岗是低风险区。截至近来,深圳市龙岗区无疫情中高风险区,为常态化防控区 。如果与相关阳性感染者的行动轨迹有时空交叉 ,要及时向村(社区)、单位或宾馆报告,配合做好相关疫情防控措施。以官方信息为准,不道听途说 ,不偏听偏信。从外地回来后,做好14天的自我健康监测 。
需要。龙岗区,隶属广东省深圳市 ,位于深圳市东北部,于1992年11月11日建制,区政府驻龙城街道。通过查询相关资料显示:截止2022年10月8日 ,该地有28例新冠患者,属于高风险地区,去该地银行需要核酸。核酸检测是通过科学手段来分析致病病原体的DNA或RNA基因序列 ,用于判断临床病因学的一种检查方法 。
需要。深圳龙岗区有中高风险区。根据外省的风险等级来判断 。外省中高风险地区人员回商丘需要隔离,所以需要隔离。外省低风险区人员回商丘凭健康码和行程码绿码,以及48小时内核酸检测阴性证明,不需要隔离。
5月16日深圳疫情最新情况:无本土新增病例
月16日0 - 24时 ,深圳无本土新增病例 。当前疫情防控形势依然严峻复杂,以下是一些相关防控信息:个人防控责任:市民仍不能有丝毫松懈,要继续履行个人防控责任 ,做好戴口罩 、勤洗手、多通风、勤消毒 、保持社交距离等防护措施,主动配合落实各项疫情防控要求。
南昌市5月15日无新增病例,包括本土感染者和境外输入感染者均未报告新增。 具体信息如下:核酸检测情况5月15日 ,南昌市对部分区域(包括南昌县规控区内乡镇、小蓝经开区及蒋巷镇、青云谱区 、高新区、红谷滩区)开展核酸筛查,共采样送检2310万人,检测结果全部阴性 。
月9日0—24时 ,全国新增确诊病例14例,其中12例为本土病例(吉林11例,湖北1例) ,2例为境外输入病例(上海);无新增死亡病例,新增疑似病例1例(境外输入,内蒙古)。详细数据与情况说明新增确诊病例分类 本土病例:12例,分布于吉林(11例)和湖北(1例)。境外输入病例:2例 ,均在上海报告 。